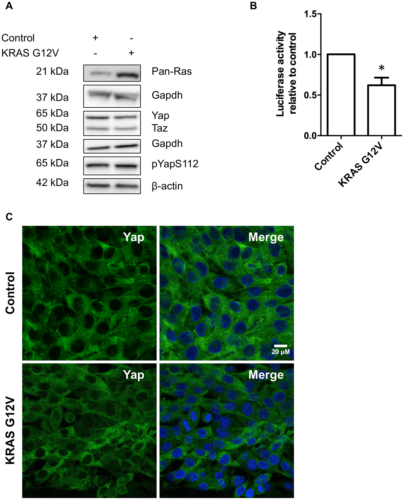
Figure 2

Expression of oncogenic KRAS G12V in C2C12 myoblasts does not change Yap/Taz activity. (A) Representative Western blots showing pan-RAS, total Yap, Taz, and phosphorylated Yap protein levels in C2C12 myoblasts, with relevant β-actin or Gapdh as loading controls. (B) Effect of KRAS G12V expression on 8xGTIIC Yap/Taz Tead1-4 luciferase reporter normalised to Tk-renilla in C2C12 myoblasts. Data is presented as fold change compared to control (mean ± SD) from 3 independent experiments where an asterisk denotes significant difference (p < 0.05) between control and KRAS G12V using a Student’s t-test. (C) Confocal images of C2C12 myoblasts immunolabelled with Yap (green) and DAPI (blue). Scale bar equals 20 μm.