Figure 2
From: Ars2 promotes cell proliferation and tumorigenicity in glioblastoma through regulating miR-6798-3p

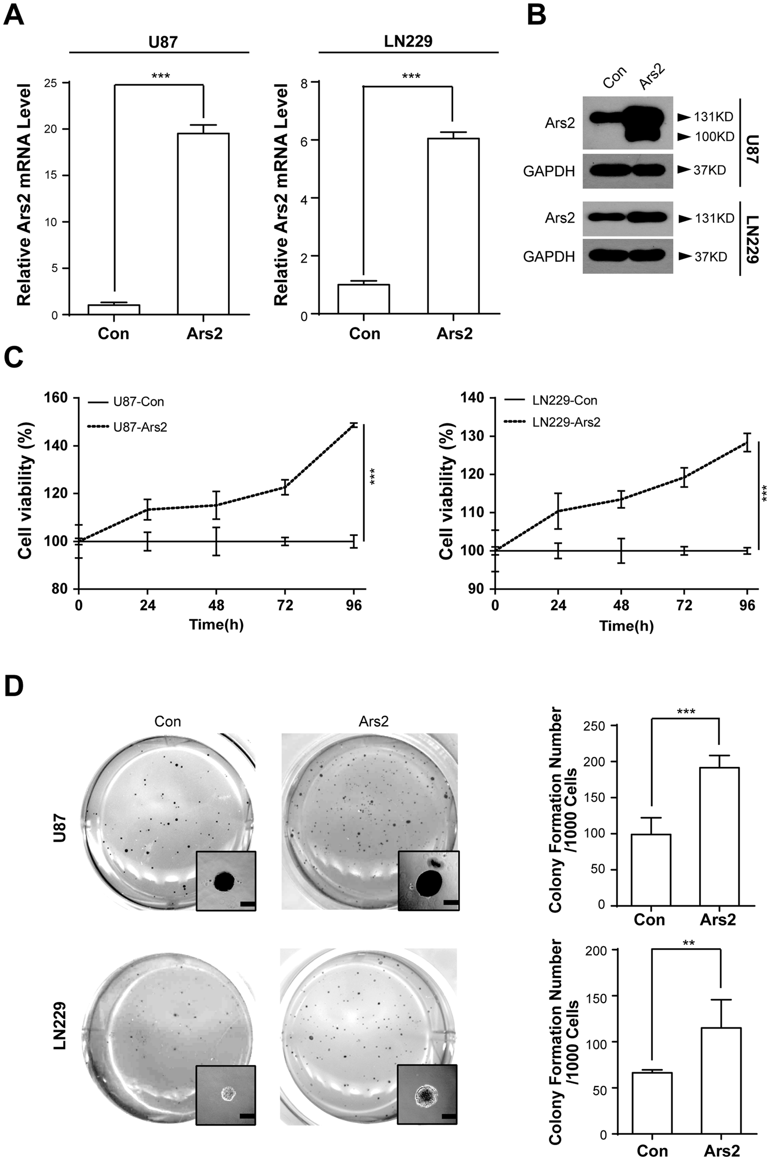
Ars2 promoted cell proliferation and colony formation in glioblastoma cells. U87 and LN229 cells were transfected with vector control and Ars2. (A) Total RNA was isolated and Ars2 mRNA was quantified using qRT-PCR analysis. (B) Western blot assay was used to detect the expression of Ars2 in U87-Con, U87-Ars2, LN229-Con, and LN229-Ars2 cells. (C) U87 cells and LN229 cells were seeded into a 96-well plate (1000 cells/well), and cell proliferation was determined by using MTT assay. (D) Colony formation in U87 cells and LN229 cells was detected by soft agar assay. All data were represented as the mean ± SD for three separate experiments, **P < 0.01, ***P < 0.001.