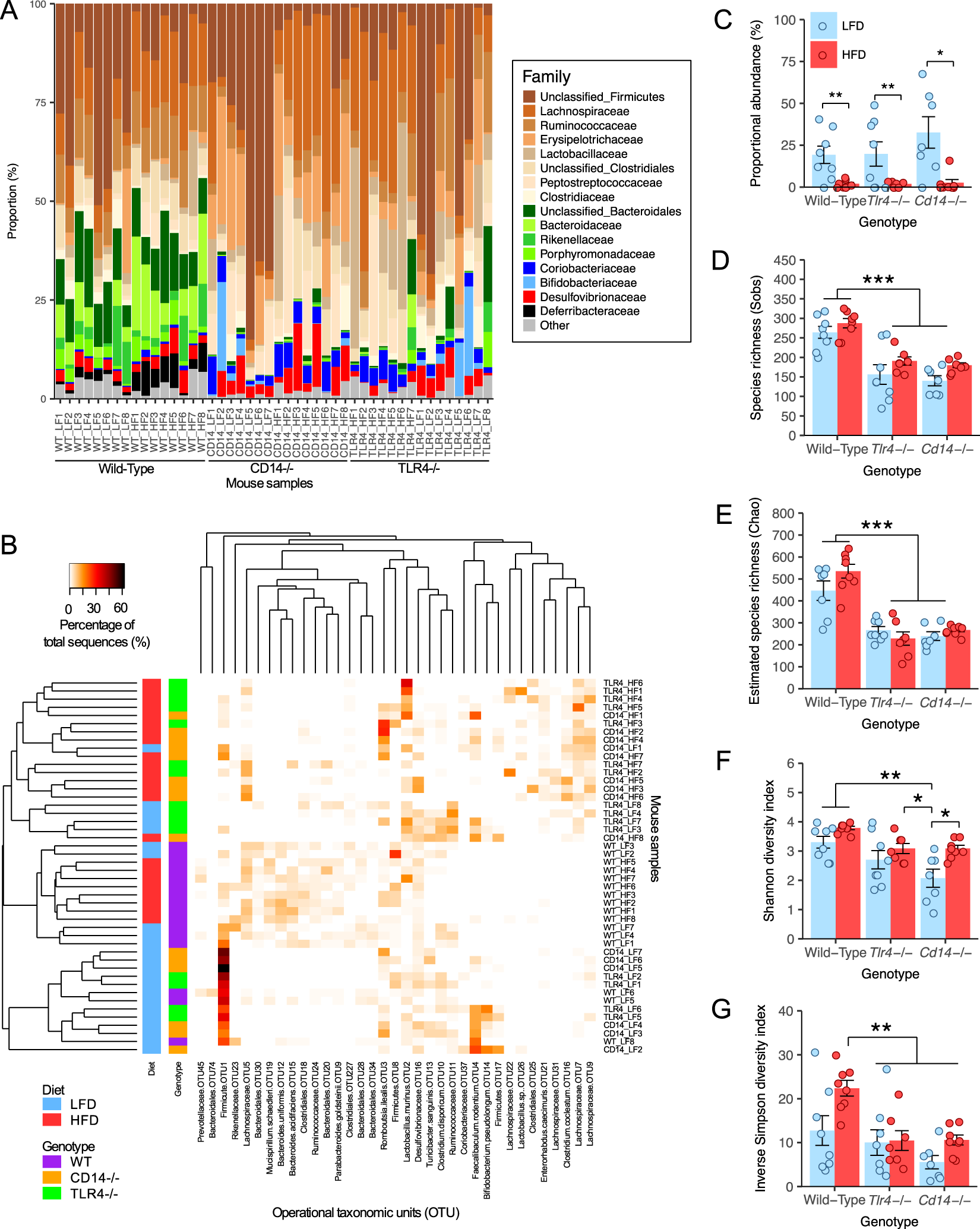
Figure 2

Effects of diet and genotype on caecal microbiota composition. (A) Proportional abundance of bacterial families in Wild-Type, Tlr4−/−, and Cd14−/− mice fed LFD or HFD with Firmicutes phylum in browns, Bacteroidetes in greens, Actinobacteria in blues, and Deferribacteres in black; (B) Proportional abundance of bacterial OTUs in Wild-Type, Tlr4−/−, and Cd14−/− mice fed LFD or HFD. Heatmap of proportion of OTUs (>3% proportional abundance) in the caecum, with rows clustered by microbiota similarity using the Bray-Curtis calculator, and columns clustered by OTUs that occur more often together; (C) Proportional abundance of OTU1; (D) Species richness (Sobs); (E) Estimated species richness (Chao); (F) Shannon diversity index; (G) Inverse Simpson diversity index. Data are mean ± SEM. n = 8 mice/group (n = 7 mice/group for HFD Tlr4−/− and LFD Cd14−/− mice), circles indicate individual mice. ∗p < 0.05, ∗∗p < 0.01, ∗∗∗p < 0.001.