Figure 3
From: ERK1/2-dependent gene expression in the bovine ovulating follicle

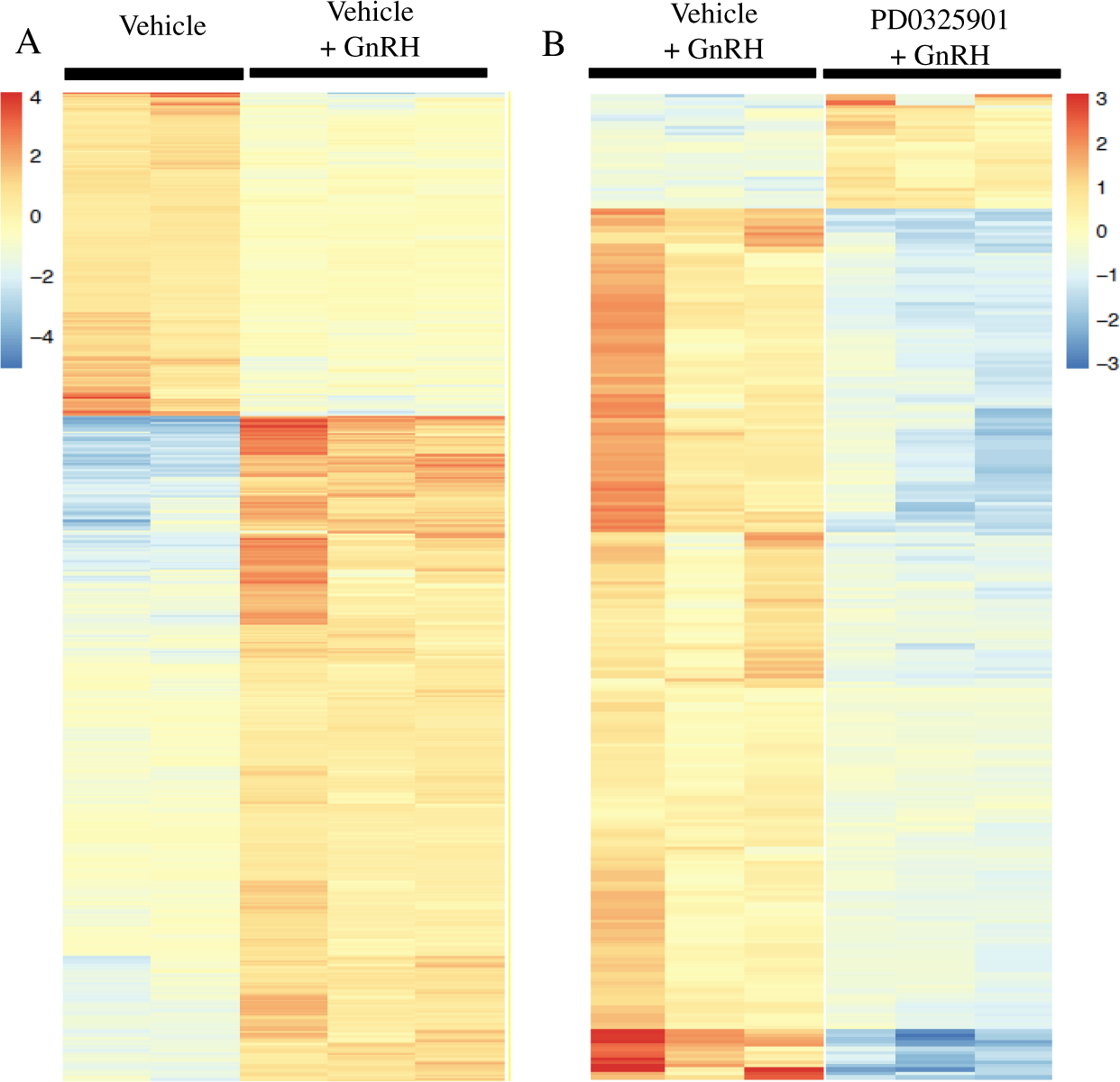
Heatmaps displaying differentially expressed genes (DEGs) in bovine granulosa cells for pairwise comparisons. (A) Heatmap of 2121 DEGs in granulosa cells collected from cows prior to (Vehicle; n = 2) or 6 h after GnRH stimulation (Vehicle + GnRH; n = 3). (B) Heatmap of 285 DEGs in granulosa cells collected at 6 h post-GnRH from cows that were pre-challenged, at 30 minutes prior to GnRH, with vehicle (Vehicle + GnRH; n = 3) or MEK inhibition (PD0325901 + GnRH; n = 3). The data from rlog transformed counts with high values and low values shown in red tones and blue tones, respectively. Significantly different genes were determined based on the statistical parameters: log2fold change < −1 and >1 with a q-value < 0.01.