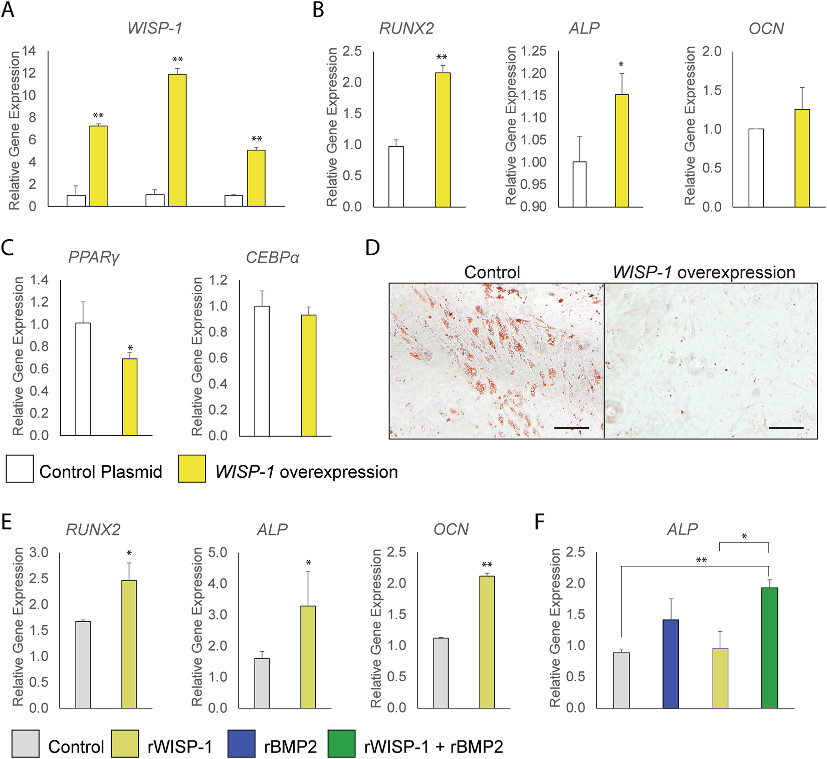
Figure 4
From: WISP-1 drives bone formation at the expense of fat formation in human perivascular stem cells

Osteogenic and adipogenic differentiation of human PSC with WISP-1 overexpression or rWISP-1 protein. (A–D) WISP-1 overexpression or control plasmid treated PSC were evaluated for osteogenic and adipogenic differentiation. (A) Efficacy of WISP-1 plasmid in human PSC, assessed by qRT-PCR at 6, 9, and 15 days. (B) Expression levels of osteogenic gene markers by qRT-PCR at 3 days of osteogenic differentiation, including RUNX2 (Runt-related transcription factor 2), ALP (Alkaline Phosphatase), COL1A1 (Type I Collagen), and OCN (Osteocalcin). (C) Adipocytic gene markers assessed by quantitative RT-PCR at 3 days of differentiation, including PPARγ (Peroxisome proliferator-activated receptor gamma), CEBPα (CCAAT/enhancer-binding protein alpha). (D) Oil red O staining of human PSC with or without WISP-1 overexpression, 15 days of differentiation. (E,F) Osteogenic differentiation of human PSC with or without recombinant (r)WISP-1 protein (200 ng/mL). (E) Expression levels of osteogenic gene markers by qRT-PCR at 3 days of osteogenic differentiation, including RUNX2, ALP, and OCN. (F) Effects of rWISP-1 (200 ng/mL) and rBMP2 (50 ng/mL) combined application in human PSC. Expression levels of ALP assessed by qRT-PCR at 3 days of osteogenic differentiation. *P < 0.05; **P < 0.01. Scale bars: 100 µm.