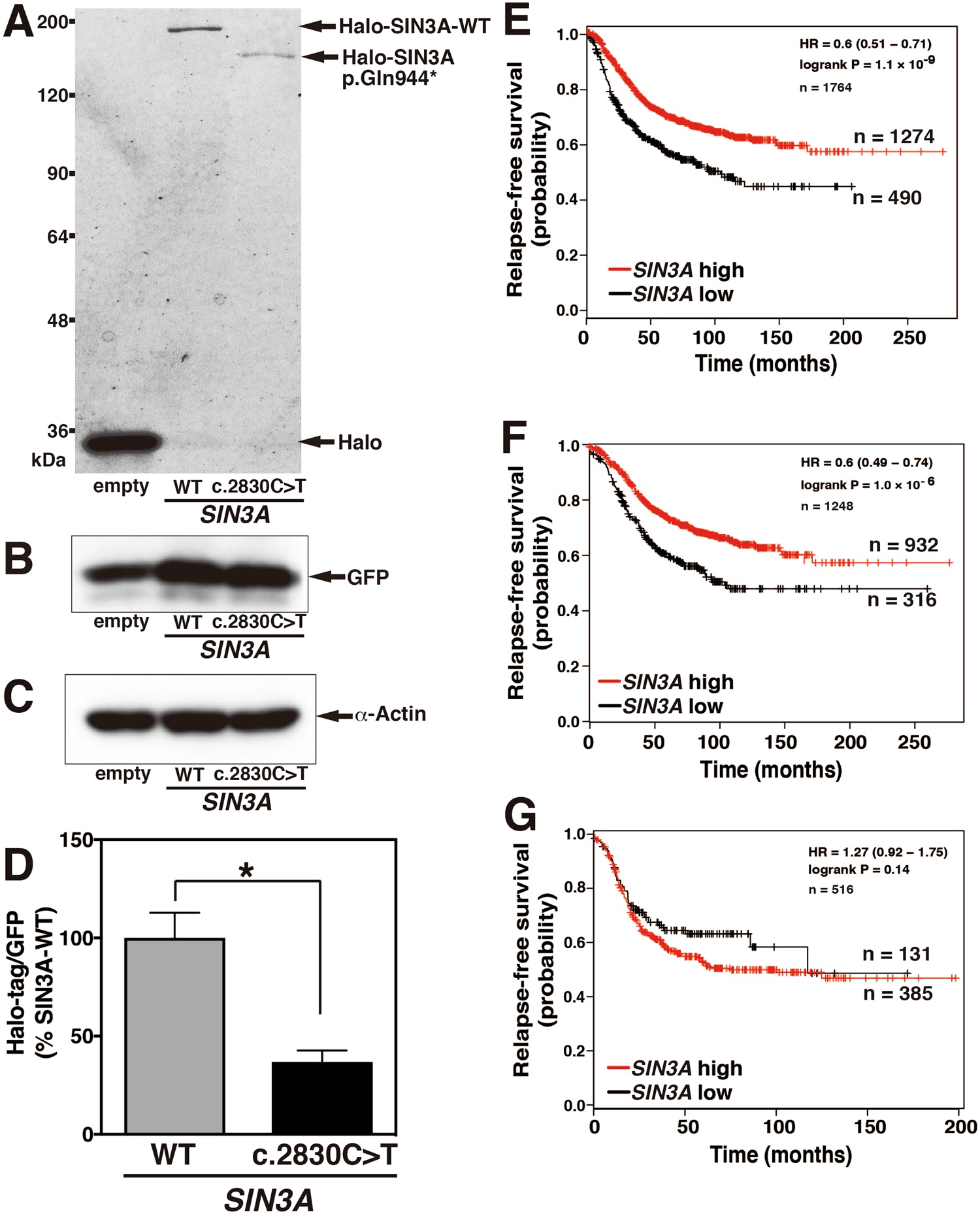
Figure 6

Expression of SIN3A p.Gln944* protein in MCF7 cells and relapse-free survival curves of patients with breast cancer according to SIN3A mRNA expression (A–D) MCF7 cells were transfected with SIN3A-WT, SIN3A c.2830 C>T, or empty vector together with pMACS4.1 and pGFP, and the cells were cultured for 24 hrs. The vector-transfected cells were separated with anti-CD4 antibody magnet beads. The cells were extracted, and were added Halo-tag ligand TMR (A). The samples were subjected to SDS-PAGE or immunoblotting using anti-GFP antibody (B) or anti-α-Actin antibody (C). The fluorescence of Halo-tag ligand on SDS-PAGE was detected with a Typhoon FLA9000. The bands corresponded to the indicated proteins were analyzed by Image Quant QL. The figure shows representative data obtained from 3 independent experiments. The data represent the means ± SE. Statistical significances were determined by two-tailed Student’s t test (*P < 0.05) (D). (E–G) Relapse-free survival curves were drawn for the high SIN3A expression group (red) and low SIN3A expression group (black) for all (E, n = 1764), ER-positive (F, n = 1248), or ER-negative (G, n = 516) breast cancer patients using the Kaplan-Meier Plotter.