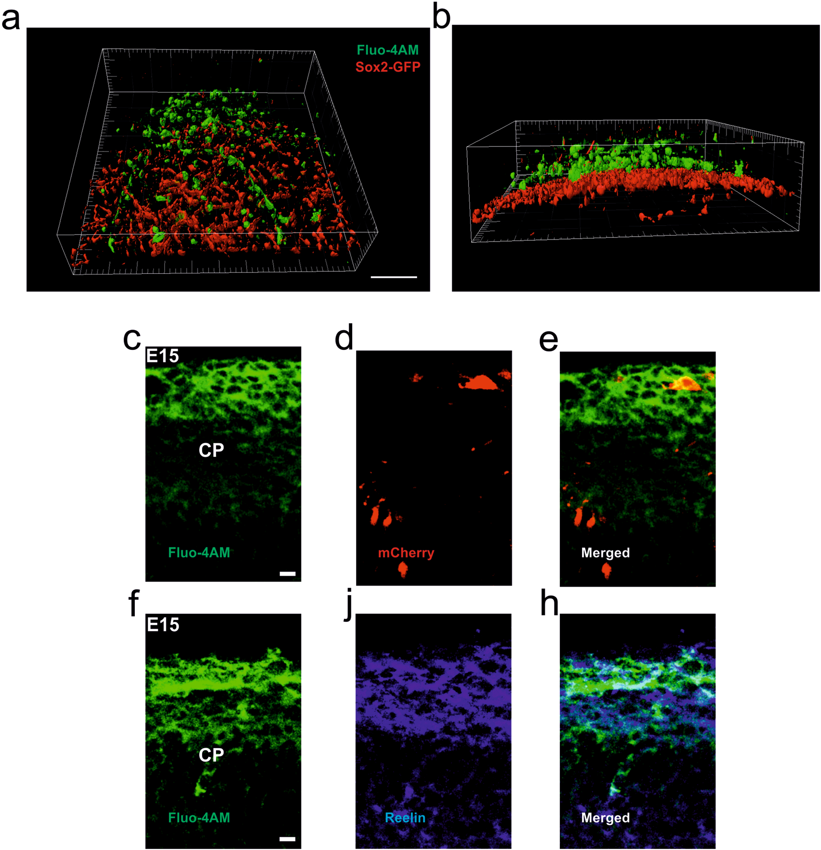
Figure 1

Selectivity of the Fluo-4AM loading to cells in the cortical plate. (a,b) Orthogonal view of 3D reconstruction of a z-stack from Sox2-GFP (shown in red) reporter embryo loaded with calcium dye Fluo-4AM (shown in green). Z-stack is acquired with an axial step of 3 µm. Scale bar corresponds to 100 µm. (c–h) Cortical coronal sections from E15 embryos after intraventricular injection of Fluo-4AM (shown in green) (c–e) Embryos were electroporated at E12 with ubq-mCherry (shown in red) (f–h) Immunohistochemistry for Reelin marker (shown in blue). Scale bars correspond to 20 µm.