Figure 4
From: Protective effect of pre- and post-vitamin C treatments on UVB-irradiation-induced skin damage

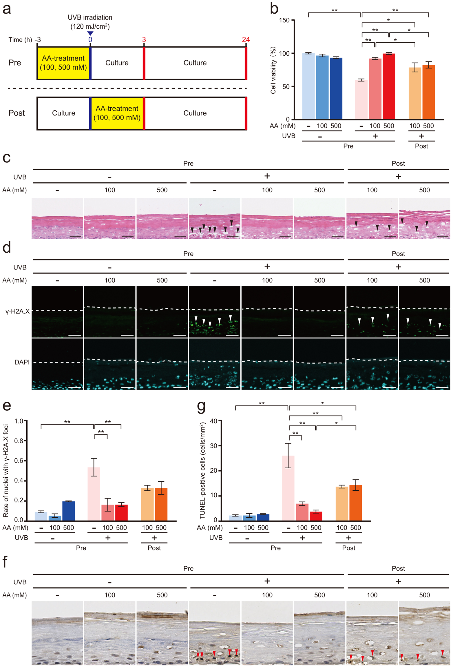
Effect of AA on UVB-induced DNA damage and apoptosis. (a) Treatments of 100 and 500 mM AA were applied to the reconstituted human epidermal surface for 3 h before or after 120 mJ/cm2 UVB irradiation. After UVB irradiation, the epidermis was cultured for 24 h. (b) Cell viability was measured using the MTT assay. Values are presented as the means ± SEM of three wells. (c) Histology of the epidermis, as detected by HE staining. Black arrowheads indicate gaps formed by holes. Bar = 50 µm. (d) Immunofluorescence staining for γ-H2A.X as a marker of DNA double-strand breaks. The dotted line represents the bottom of the cornified layer. White arrowheads indicate γ-H2A.X-positive nuclei. Bar = 50 µm. (e) The percentage of γ-H2A.X-positive nuclei per DAPI-positive nuclei. Values are presented as the means ± SEM of three wells. (f) Apoptotic cells were detected by TUNEL staining. Red arrowheads indicate TUNEL-positive cells. Bar = 50 µm. (g) Number of TUNEL-positive cells under the cornified layer. Values are presented as the means ± SEM of three wells. The statistical analysis was performed using one-way ANOVA followed by Tukey’s post hoc test. *P < 0.05, **P < 0.01. Pre, AA treatment before UVB irradiation. Post, AA treatment after UVB irradiation.