Figure 5

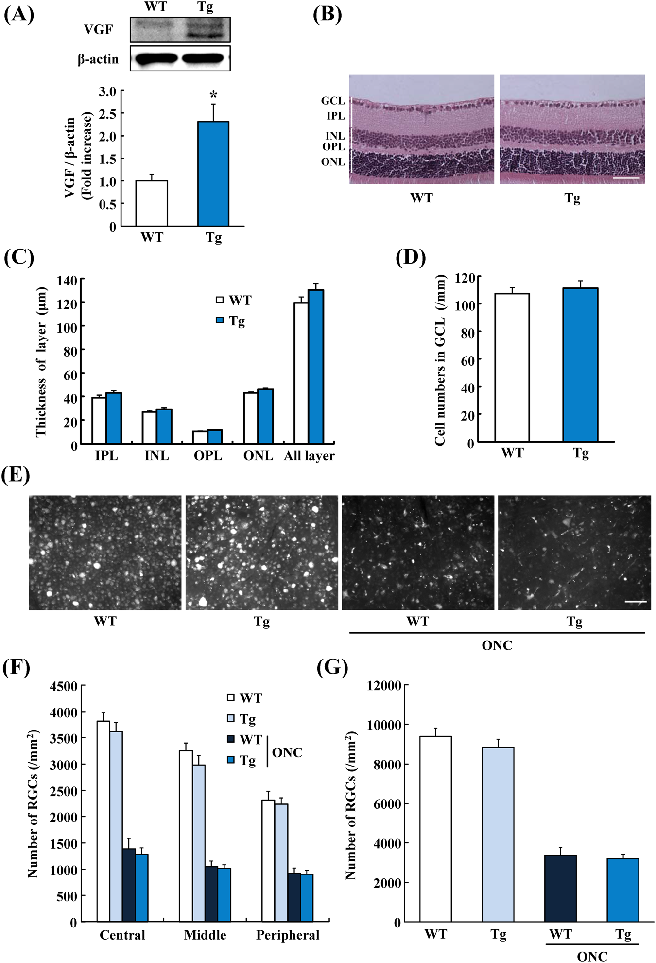
VGF Overexpression of VGF does not inhibit the death of RGCs induced by ONC. (A) The expression levels of VGF in the VGF-overexpressing mice (Tg) retina was higher than wildtype mice (WT) retina. Data are the means ± SEMs. (n = 3). *P < 0.05 versus WT group (Student’s t-test). (B) Representative images of normal retinal structure in WT mice and VGF-overexpressing mice. (C) Quantitative data of retinal thickness in normal retina. In each layer, the thickness was not significantly different between WT mice and VGF-overexpressing mice. (D) The number of cells in GCL is not significantly different between WT mice and VGF-overexpressing mice. Data are the means ± SEMs. (n = 9–11). Scale bar = 50 μm. (E) Representative fluorescence images showing RGCs in the flat-mounted retina at 10 days after the ONC. (F) Quantitative data showing the number of fluorogold-labeled RGCs at the central, middle, and peripheral areas. (G) Total number of surviving RGCs was measured. Overexpression of VGF did not affect the death of RGCs. Data are the means ± SEMs. (n = 5–10). Scale bar = 50 μm. GCL; ganglion cell layer, IPL; inner plexiform layer, INL; inner nuclear layer, OPL; outer plexiform layer, ONL; outer nuclear layer. The cropped blots are used in this figure. The full-length blots are presented in Supplementary Fig. 2.