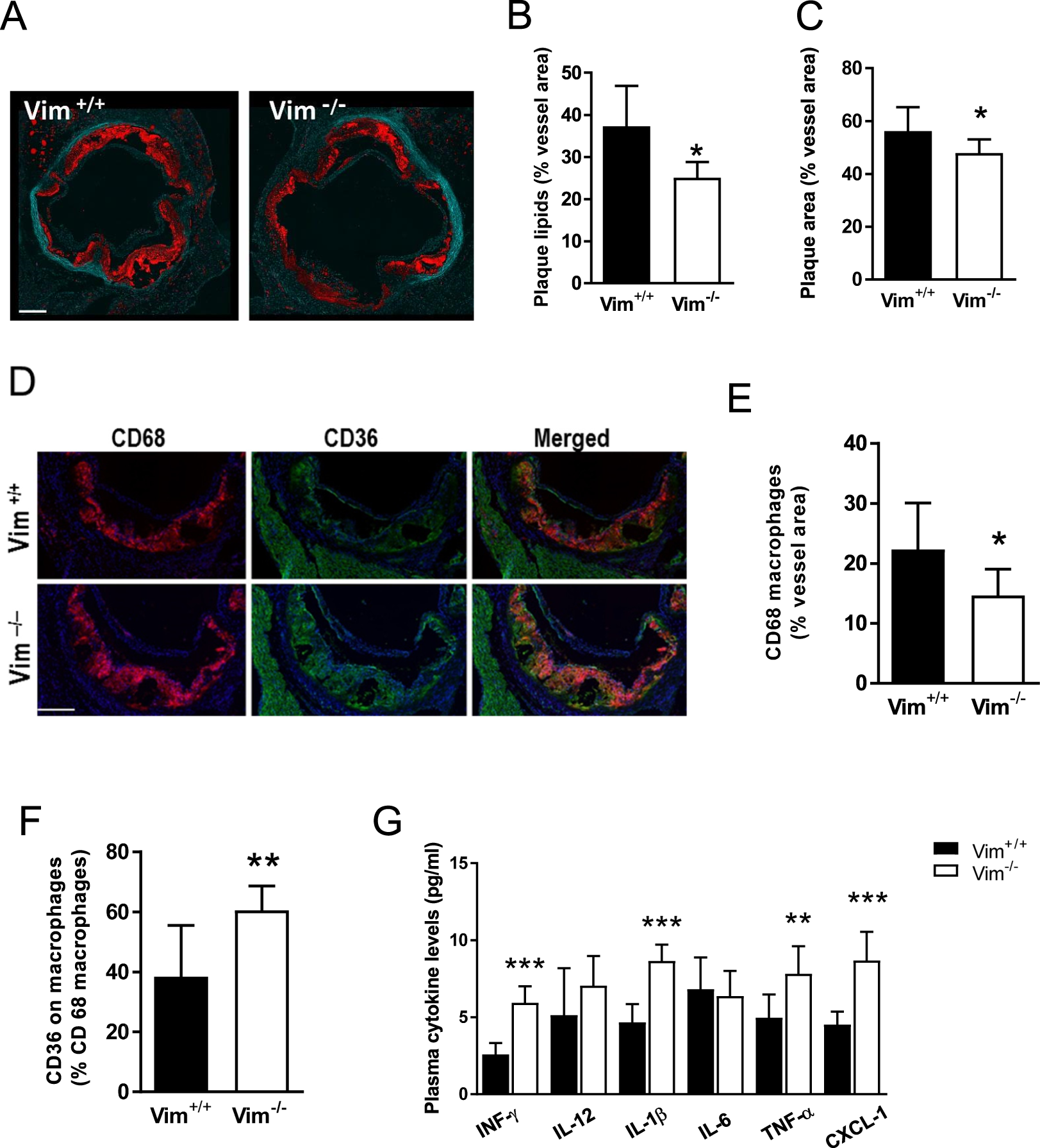
Figure 5

Reduced sub-endothelial lipid accumulation despite increased inflammation in Vim−/− mice with atherosclerosis induced by injection with AAV8 virus containing PCSK9 gain of function mutant followed by 12 weeks of Western atherogenic diet. (A) Representative images of Oil Red O staining (in red) of the aortic root. Elastin layer is shown in green. Scale-bar represents 200 μm. (B) Quantification of lipid accumulation (Oil Red O) in the aortic root. (C) Quantification of plaque area in the aortic root. (D) Representative images of CD68 macrophage (red), CD36 staining (green) and CD36 on macrophages (CD68/CD36 merge) in the aortic root. Scale-bar represents 200 µm. (E) Quantification of CD68 positive macrophages in the aortic root. (F) Quantification of CD36 on CD68 positive macrophages in the aortic root. (G) Plasma proinflammatory cytokine profile of Vim−/− and wild-type (Vim+/+) mice. Results are shown as mean ± SD, n = 6 (Vim+/+) and n = 8 (Vim−/−). *p < 0.05; **p < 0.01; ***p < 0.001.