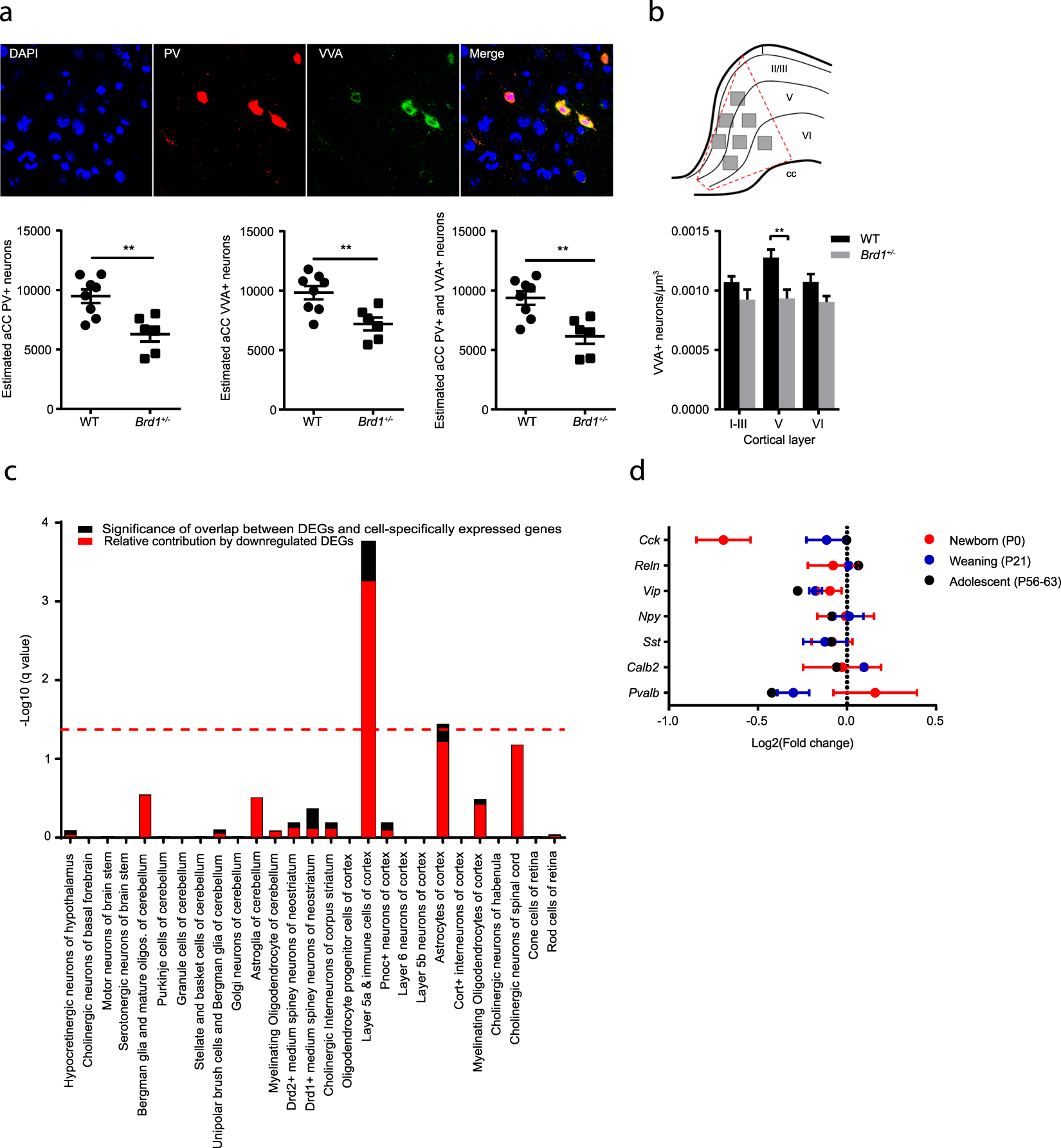
Figure 2

Stereological estimation of difference in numbers of anterior cingulate cortex (aCC) neurons expressing parvalbumin and the lectin, Vicia Villosa Agglutinin, cell-type specific expression analysis of differentially expressed genes detected in aCC, and difference in expression of interneuron markers in cortex at three developmental stages between WT and Brd1+/− mice. (a) Estimation of aCC neurons stained positive for PV+ and VVA+ in tissue sections from 8 weeks old Brd1+/− (n = 6) and WT (n = 8) mice reveals a reduction in cells expressing PV (t test, p = 0.008), VVA (t test, p = 0.003) and both (t test, p = 0.0025) in Brd1+/− mice. (b) Illustration of image sampling in aCC. 7 image z-stacks were acquired from each hemisphere in 4 different tissue sections per animal. Z-stacks were approximately distributed across cortical layers as illustrated above (3 stacks in layer I-III, 3 in layer V and 1 in layer VI). Reduced number of neurons is restricted to tissue corresponding to cortical layer V (2-way ANOVA, genotype effect, p < 0.001, post hoc test (layer V) p < 0.01). (c) Cell specific expression analysis (CSEA) of DEGs identified in aCC of 8 weeks old Brd1+/− mice. For further details see legend to Fig. 1g (d) Log2 fold change (Log2FC) in expression of interneuron markers between WT and Brd1+/− mice in whole cortex (newborns (P0), n = 6 in each group, (red)), frontal cortex (juvenile (P21), n = 7 in each group, (blue)), and aCC (adolescent (P56–63), n = 10 in each group, (black)). **p < 0.01.