Figure 1
From: MicroRNA-182 Alleviates Neuropathic Pain by Regulating Nav1.7 Following Spared Nerve Injury in Rats

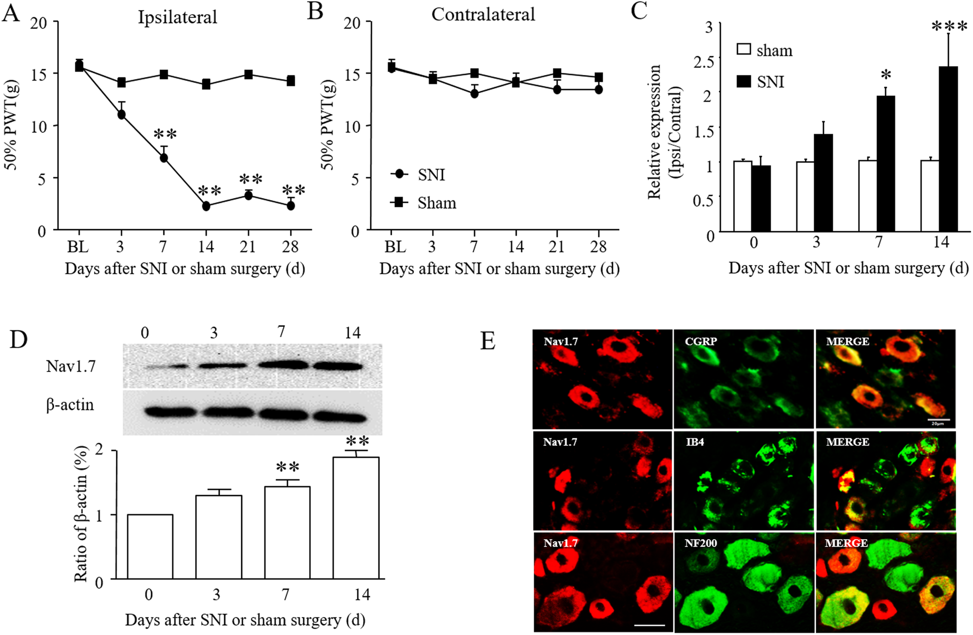
Spared nerve injury-induced mechanical hypersensitivity and Nav1.7 activation in rat injured DRGs. (A,B) Ipsilateral (A) and contralateral (B) paw withdrawal threshold (PWL) before or after SNI or sham surgery. **P < 0.01 vs. the baseline (BL). n = 6 rats/group. Two-way ANOVA followed by post hoc Tukey, F1,5 = 22.63 in (A), F1,5 = 1.809 in (B). (C) Levels of SCN9A mRNA in L4-6 DRGs at days shown after SNI or sham surgery in rats. n = 3 rats per group per time point. One-way ANOVA followed by post hoc Tukey, F3,8 = 51.67 for SNI group, F3,8 = 2.026 for sham group. (D) Levels of Nav1.7 protein in L4-6 DRGs at days shown after SNI surgery in rats. One-way ANOVA followed by post hoc Tukey, F3,8 = 0.9785 in contralateral side (Cont), F3,8 = 109.7 in ipsilateral side (Ipsi) *P < 0.05, **P < 0.01, ***P < 0.001 vs. the zero day. n = 3 for each time point. (E) Co-localization of Nav1.7 with CGRP, IB4, and NF200 in rat L5 DRG, respectively. Scale bar: 100 μm.