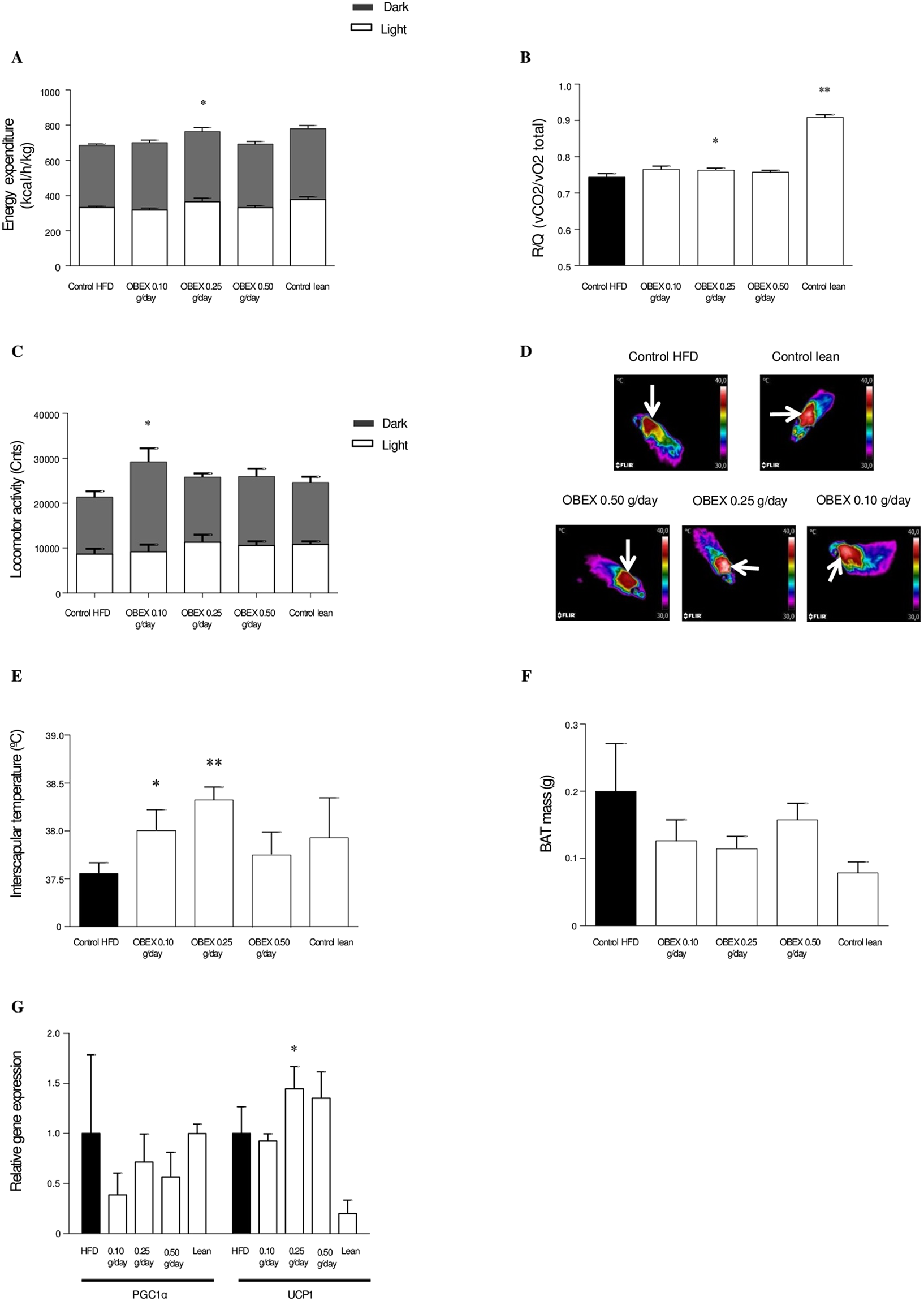
Figure 2

Effect of 8 weeks of treatment with OBEX (0.10, 0.25, and 0.50 g/d) on energy expenditure (A), respiratory quotient (B), locomotor activity (C), interscapular temperature (D), BAT mass (E), and BAT gene expression of UCP1 and PGC1α (G) in mice fed a HFD ad libitum. Pictures are representative images of each experimental group (×20 magnification). Data are represented as mean and SEM, n = 10 animals/group. *P < 0.05, **P < 0.01 vs. the HFD group.