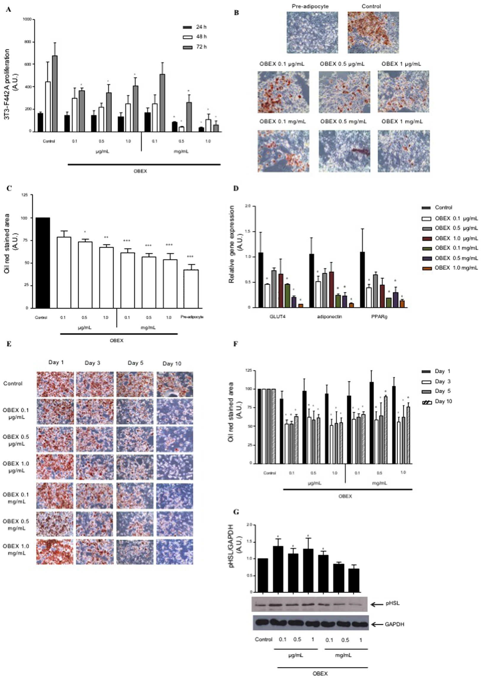
Figure 5

Effect of increasing concentrations of OBEX on the proliferation of 3T3-F442A cells during 24, 48, and 72 h of treatment (A). Effect of increasing concentrations of OBEX on differentiation of 3T3-F442A into adipocytes during 10 days represented as oil red-stained image (×20 magnification) (B), quantification of oil red staining (C), and relative gene expression of differentiation markers GLUT4, PPARγ, and adiponectin (D). Pictures are representative images of oil-red staining for each experimental group. Effect of increasing concentrations of OBEX on mature adipocytes differentiated from 3T3-F442A cells for 1, 3, 5, and 10 days shown as oil red-stained image (×20 magnification) (E) and quantification (F) and protein level of pHSL for 3 days (the image represents two different blots: pHSL and GAPDH (control)) (G). Data are represented as mean and SEM, n = 3–4 experiments in triplicate. *P < 0.05, **P < 0.01 and ***P < 0.001 vs. control.