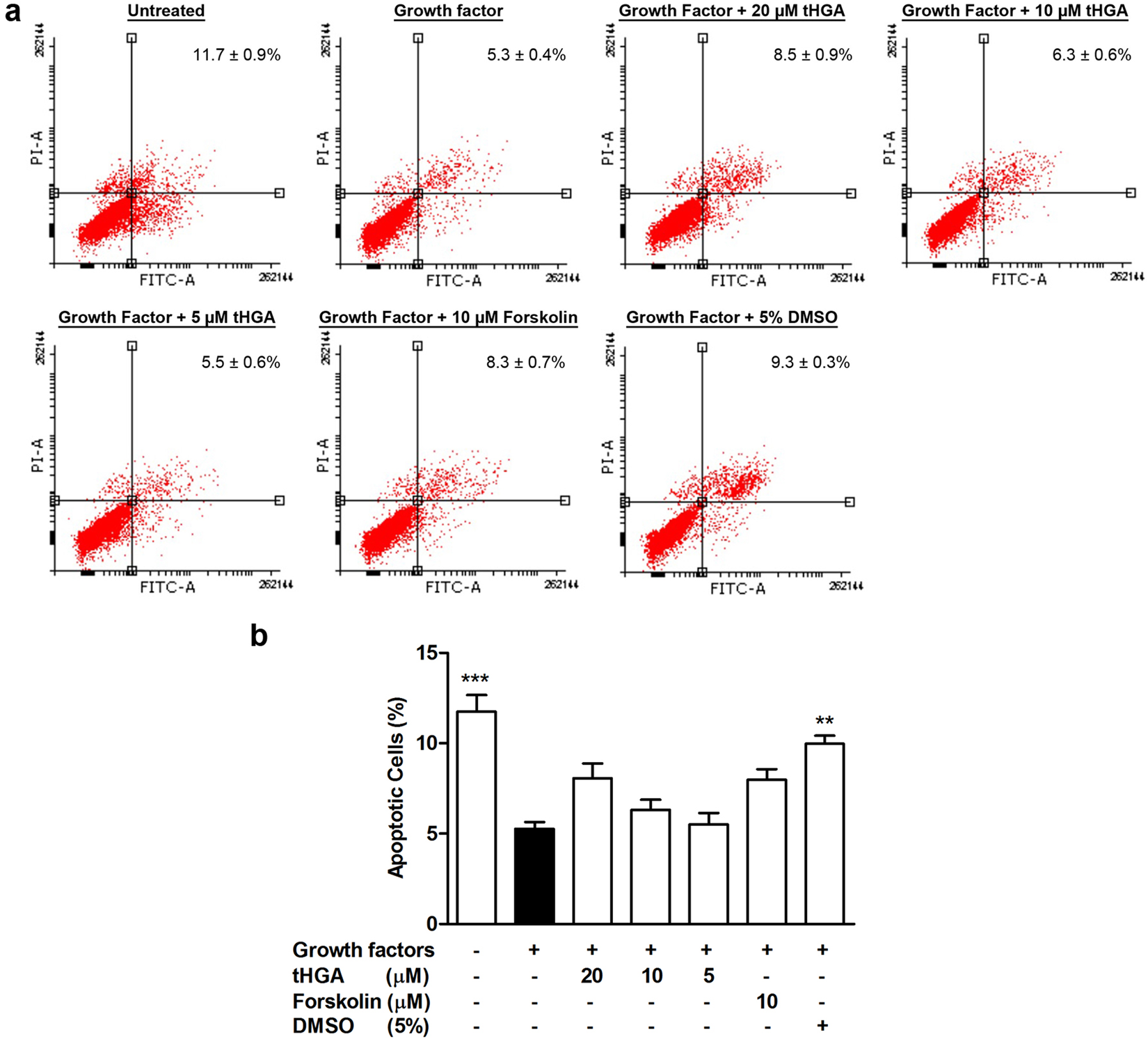
Figure 3

tHGA attenuates growth factor-induced hBSMC proliferation without inducing apoptosis. (a) Representative dot plots of Annexin V and PI flow cytometry apoptosis analysis on growth factor-induced hBSMCs upon tHGA or forskolin treatment. (b) Percentage of apoptotic hBSMCs upon tHGA or forskolin treatment. Results are presented as mean ± SEM of 3 independent experiments. *P < 0.05, **P < 0.01 and ***P < 0.001, significantly different from growth factor-induced hBSMCs. GF: Growth factor; Fsk: Forskolin.