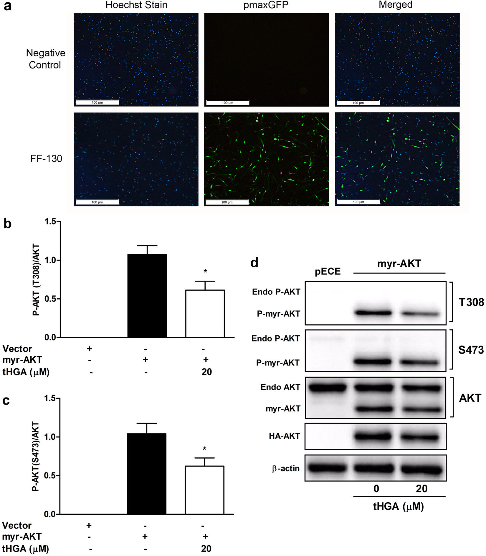
Figure 6

tHGA attenuates constitutively active AKT in hBSMCs. (a) hBSMCs were transfected with pmaxGFP with negative control (no program) or Nucleofection program FF-130. Transfected hBSMCs were seeded in complete media for 48 hours and then stained with Hoechst stain. Representative images of hBSMCs post transfection were depicted. (b,c) hBMSCs were transfected with pECE empty vector or myr-Akt and seeded in complete media for 24 hours prior to treatment. Transfected hBSMCs were then serum starved for 24 hours before treated with/without 20 µM tHGA for 1 hour. Proteins were immunoblotted with respective antibodies and the protein bands were quantified by densitometry. Results of (b) phospho-AKT (Thr308) and (c) phospho-AKT (Ser473) were presented after normalization with total AKT. (d) Representative cropped blots for results (b,c) are depicted (full-length blots are presented in Supplementary Fig. S4). Results are presented as mean ± SEM of 3 independent experiments. *P < 0.05, **P < 0.01 and ***P < 0.001, significantly different from growth factor induced-hBSMCs. Endo: Endogenous.