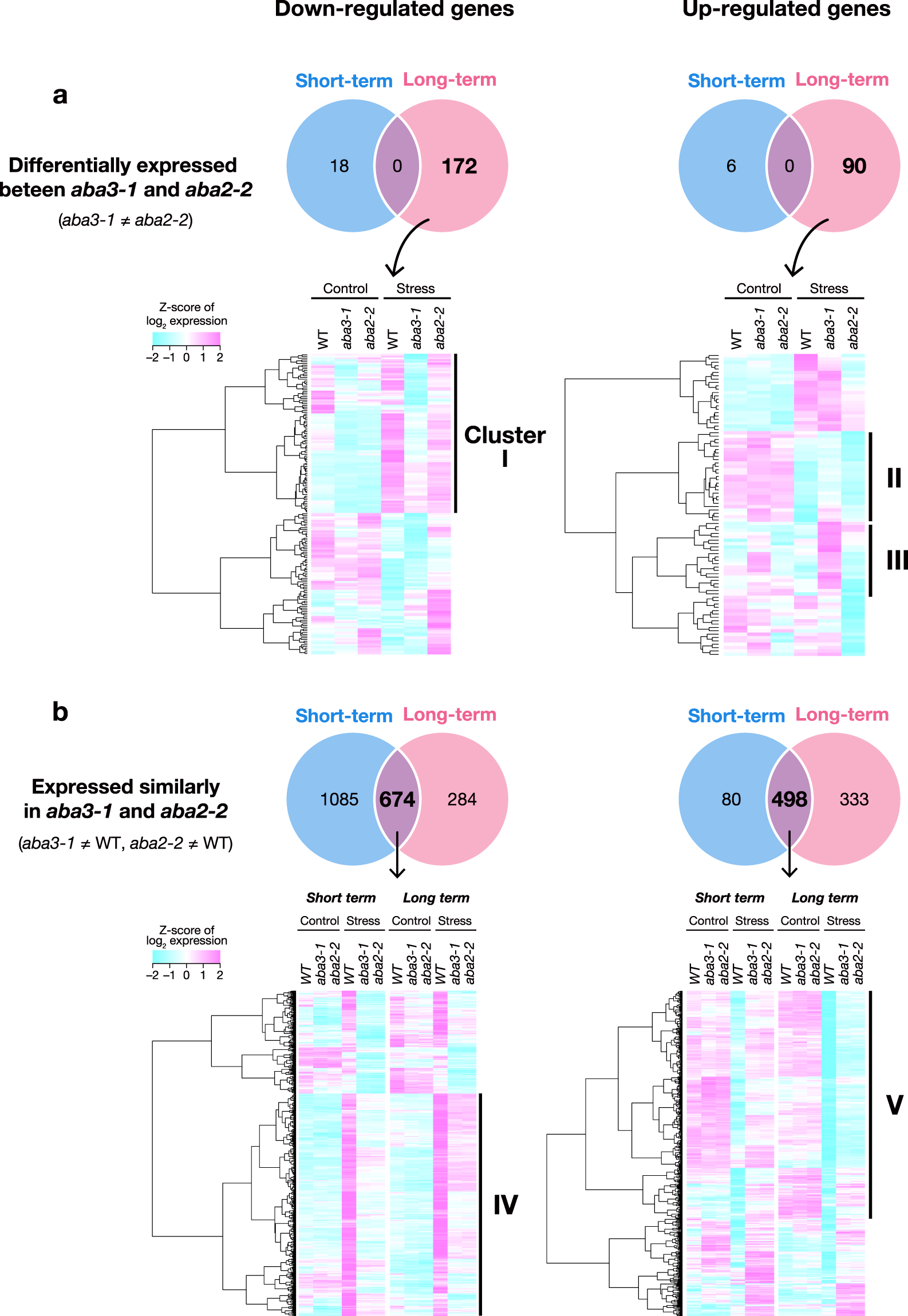
Figure 2

Genome-wide gene expression under short-term and long-term stress. (a) Genes that are differentially expressed between aba3-1 and aba2-2 plants in response to osmotic stress (aba3-1 ≠aba2-2). Numbers of genes whose expression levels were significantly different (±1.5 fold) between aba3-1 and aba2-2 plants under short-term or long-term stress are shown in the Venn diagrams (upper). The identified DEGs were classified into several clusters based on their expression in wild-type (WT), aba3-1 and aba2-2 plants by hierarchical clustering analysis (lower). (b) Genes that are expressed similarly in aba3-1 and aba2-2 plants but differentially between aba3-1 and wild-type plants (aba3-1 ≠WT), and between aba2-2 and wild-type plants (aba2-2 ≠WT). Numbers of genes whose expression levels were significantly different (±1.5 fold) in both aba3-1 and aba2-2 plants, compared to wild type, under short-term or long-term stress are shown in the Venn diagrams (upper). The identified DEGs were classified into several clusters based on their expression in wild-type (WT), aba3-1 and aba2-2 plants by hierarchical clustering analysis (lower).