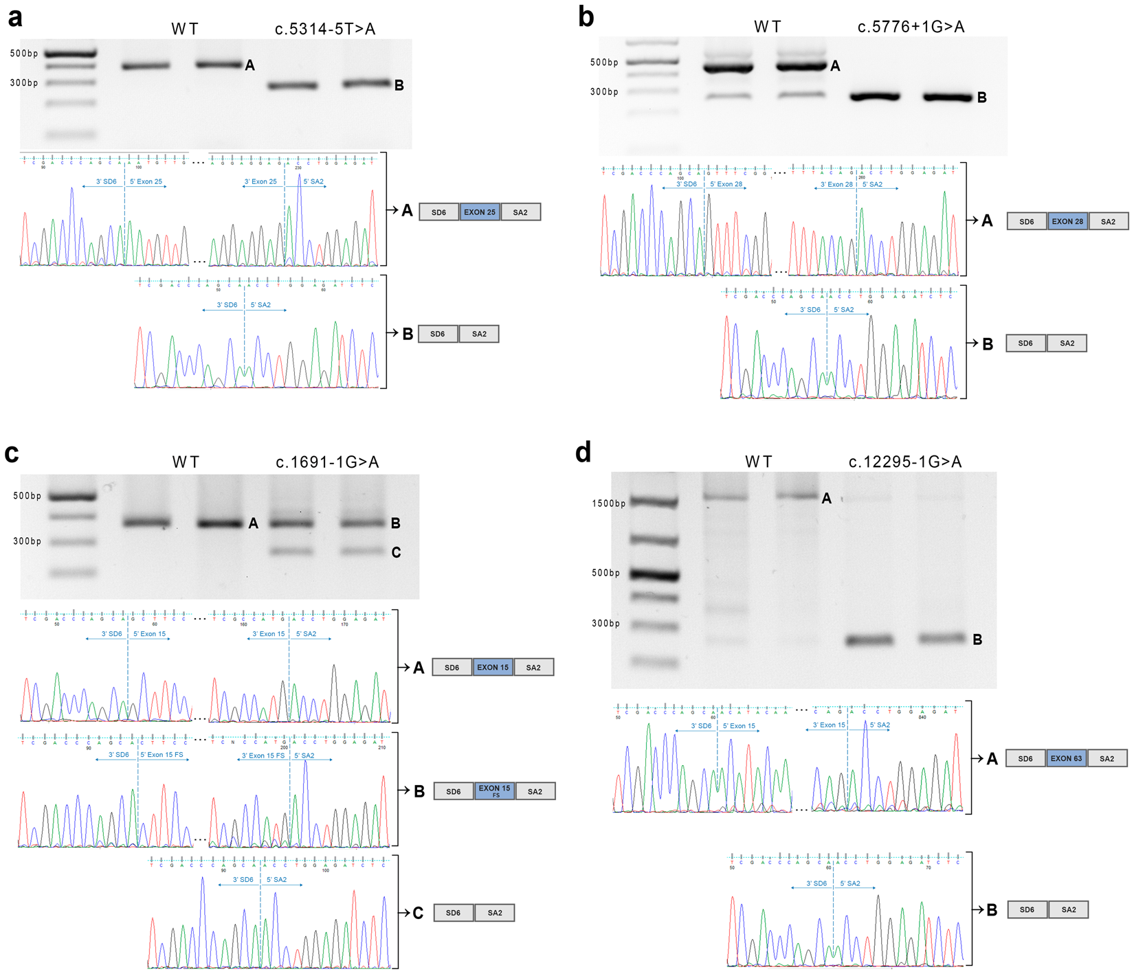
Figure 2

Minigene assay results for the four splicing mutations. The gel electrophoresis displays the splicing outcome of the minigene transcription for the WT and mutant alleles. In vitro experiments were performed in duplicate and therefore the results show both repetitions. Sanger sequencing of the results confirm the splicing processes by evidencing the transcript joints. SD6 and SA2 are the exons included in the pSPL3 exon trapping vector used in the assay. (a) c.5314 − 5T > A (ADGRV1). Band A corresponds to the correct transcript of exon 25. Band B from the mutant construction denotes the skipping of the same exon. If the transcript harboring the mutation were translated, the newly generated protein would of 1,772 aminoacids in length, p.Asn1772*. (b) c.5776 + 1G > A (USH2A). Band A is the correct transcript corresponding to the exon 28 and Band B is the skipping of the same exon. If the aberrant transcript were translated, it would generate a new truncated protein of 5,134 aminoacids in length, p.Gly1858_Thr1925del. (c) c.1691 − 1G > A (MYO7A). Band A corresponds to the correct transcript of exon 25. Band B is the aberrant splicing process due to the new site generated by the lack of a guanine at the acceptor site, entailing therefore a frameshift effect. The fragment C corresponds to de exon skipping of exon 15. If the transcript with the mutation were translated, it would generate the two proteins p. Gly564Alafs*58 and p.Phe565Argfs*11. (d) c.12295 − 1G > A (USH2A). Band A corresponds to the correct transcript of exon 63 and band B, from the mutant allele, evidences the skipping of the exon. The displayed images of the gels have been cropped to improve the clarity of the presentation, and the full-length gels are presented in Supplementary Fig. S2.