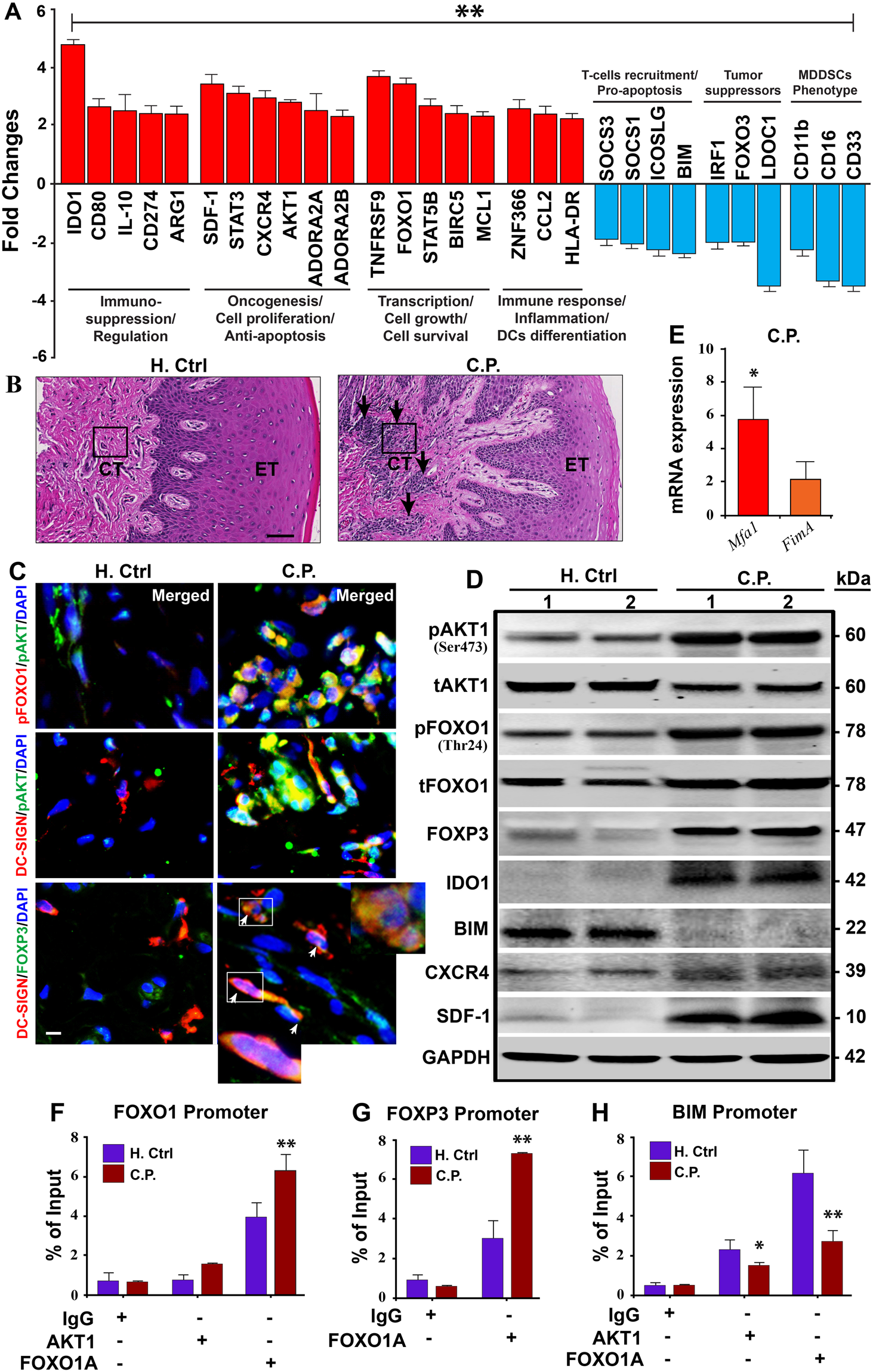
Figure 4

Enriched blood panDCs and gingival tissues of CP patients reveal immunosuppressive state. (A) 29 genes associated with transcriptional regulation, inflammation, immunosuppression, cell proliferation, anti-apoptosis and other homeostatic functions were identified from the RNAseq data. Bar graphs show both up- (red) and down- (blue) regulation of genes (≥±2 fold) in ex-vivo isolated and panDC-enriched blood samples from CP patients compared to healthy controls confirmed by TaqManPCR. The overall validation data shows the same trend as in RNAseq analysis. (B) H&E of healthy control and CP patient’s gingival tissue. The arrows indicate the infiltrating cells of inflammatory responses; (20X), CT- Connective Tissue, ET- Epithelial Tissue. Results are representative of two experiments (n = 9/group). (C) Co-localized expression of pAKT1/pFOXO1, pAKT1/DC-SIGN (receptor for Mfa1) and DC-SIGN/FOXP3 (arrowhead) in gingival connective tissue (marked in b) from CP, compared with healthy control. Images are representative of three independent experiments (Scale bar- 100 µm; pls refer Fig. S6 for independent channel and their quantification measurement of co-localization. (D) Immunoblot analysis of p/tAKT1, p/tFOXO1, FOXP3, IDO1, BIM, CXCR4 and SDF1 in gingival tissue of CP compared with healthy control. (E) Mfa1 and FimA mRNA in ex-vivo isolated panDCs from CP patients and Healthy control and normalized with the internal control. (F–H) Regulation of FOXO1, FOXP3, BIM transcription by FOXO1A or pAKT1. Immunoprecipitation of chromatin from the human FOXO1 (F), FOXP3 (G) and BIM (H) locus in mixed immune cell population from gingival tissues of CP and healthy control with anti-pAKT1 or anti-FOXO1A, followed by qPCR analysis of immunoprecipitants; results are presented relative to input by immunoprecipitation with isotype-matched control antibody. Data are representative of six independent experiments. *P ≤ 0.05, **P ≤ 0.01.