Figure 1
From: Pathophysiological and molecular mechanisms involved in renal congestion in a novel rat model

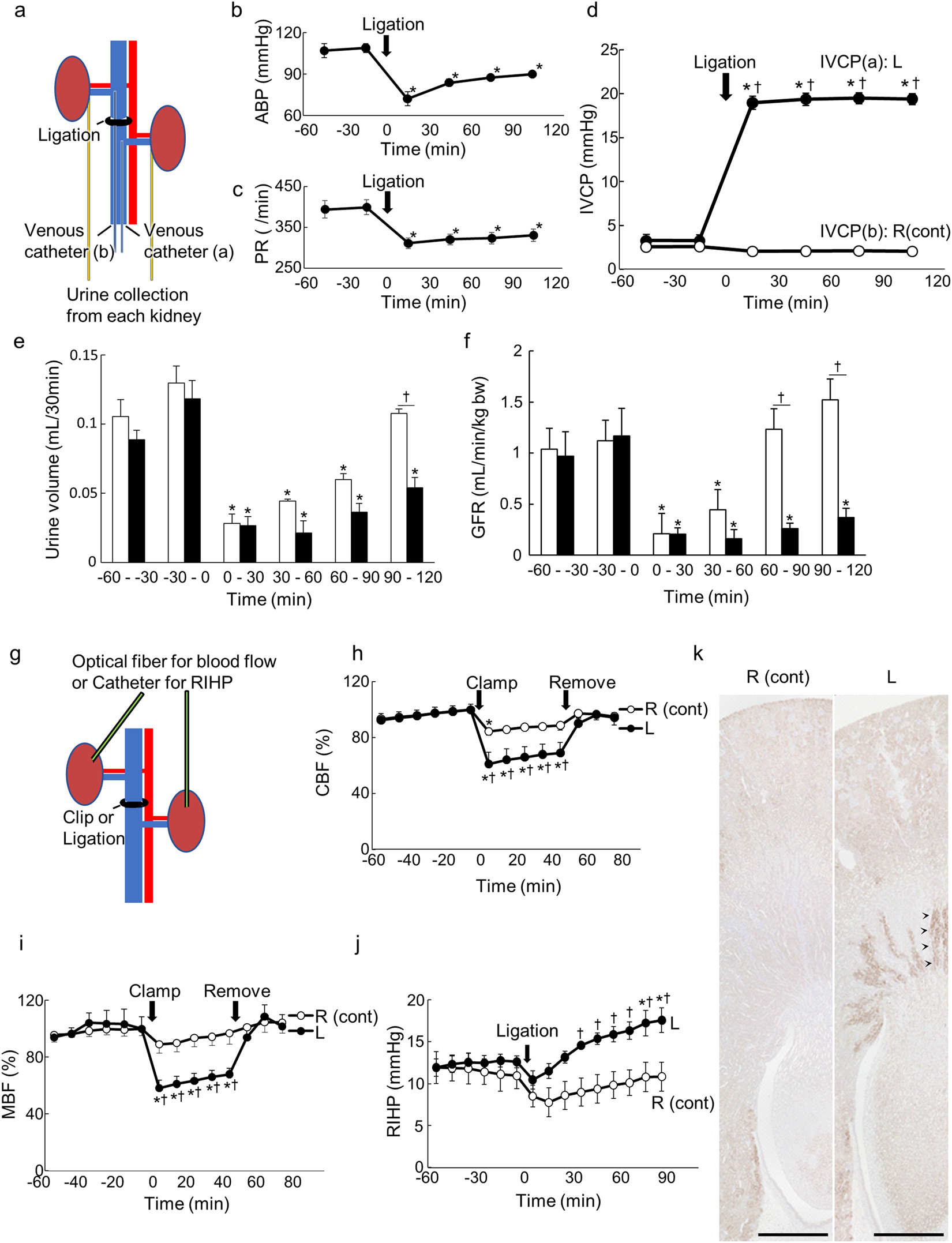
Acute animal experiments. (a) The schema of the acute animal experiments for GFR and IVCP. The catheters were detained for measurement of IVCP and urine collection from each kidney. Ligation was performed at time 0 after the 60-min baseline. ABP (b), PR (c), IVCP (d), urine volume (e), and GFR (f) were measured at the same time of each experiment. n = 5, ▫ indicates the control kidneys, ▪ indicates the congestive kidneys. (g) The schema of the blood flow or RIHP experiment. Optical fibers were inserted into the both renal cortical or outer medullary regions for measurement of CBF and MBF. For RIHP measurement, catheters were placed in the cortex. Clamp or ligation was performed at time 0 after the 60-min baseline. The clamp was released after 50 min. CBF n = 4 (h), MBF n = 5 (i), and RIHP n = 4 (j) were measured separately. ◦ indicates control kidneys, ● indicates congestive kidneys. Data are presented as the means ± SEM of a 10-min average. *p < 0.05 versus baseline (−10 to 0 min), †p < 0.05 versus right; Tukey’s test. (k) Renal hypoxia analysis by pimonidazole staining in the acute phase. Scale bar, 1.0 mm. Allow heads show the pimonidazole positive areas. ABP: arterial blood pressure; PR: pulse rate; IVCP: inferior vena cava pressure; R (cont): control right kidney; L: congestive left kidney; CBF: cortical blood flow; MBF: medullary blood flow; RIHP: renal interstitial hydrostatic pressure.