Figure 6
From: IL-23R Signaling Plays No Role in Myocardial Infarction

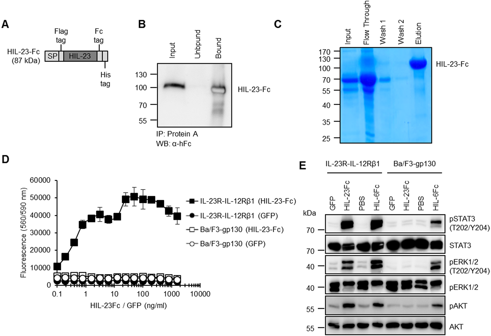
Biological activity of the purified recombinant HIL-23Fc. (A) Schematic illustration of the Hyper IL-23Fc fusion gene. Hyper-IL-23 was N-terminally tagged with a flag-tag and C-terminally tagged with Fc and His-tag. (B) CHO-K1 cells were stably transduced with Hyper-IL-23Fc cDNA and a high producer clone was selected. Western blot detection of HIL-23Fc was done with α-hFc mAbs. Input: CHO-K1 supernatant containing Hyper-IL-23Fc. Unbound: Detection of Hyper-IL-23Fc which was not bound to Protein A agarose after precipitation. Bound: Detection of Hyper-IL-23Fc, which was precipitated by Protein A agarose. (C) Hyper-IL-23Fc was purified by Protein A agarose affinity chromatography and stained by Coomassie brilliant blue. Input: cell culture supernatant from CHO-K1 cells stably expression Hyper-IL-23Fc. Flow Through: Fraction which did not bind to Protein A agarose. Wash: The column was washed twice with PBS. Elution: Hyper-IL-23Fc was eluted with 50 mM citrate buffer (50 mM citric acid, 50 mM sodium citrate), pH 3.25. (D) Ba/F3-gp130 and Ba/F3-mIL-23R-mIL-12Rβ1 cells were stimulated with the indicated concentrations of Hyper-IL-23Fc and GFP. Cellular proliferation was determined after 72 h. One representative experiment out of three is shown. Results are mean ± S.D. of three replicates. (E) Ba/F3-gp130 and Ba/F3-gp130-mIL-23R-mIL-12Rβ1 cells were stimulated with 25 ng/ml of recombinant GFP, HIL-23Fc, HIL-6Fc and PBS for 30 min. Equal amounts of total protein (50 μg/lane) were analyzed for phospho-STAT3, STAT3, phospho-ERK1/2, ERK1/2, phospho AKT and AKT. Western blot data show one representative experiment out of three. Uncropped images of Western blots are presented in Supplementary Figure 1.