Figure 4
From: A standardized herbal extract PM014 ameliorates pulmonary fibrosis by suppressing the TGF-β1 pathway

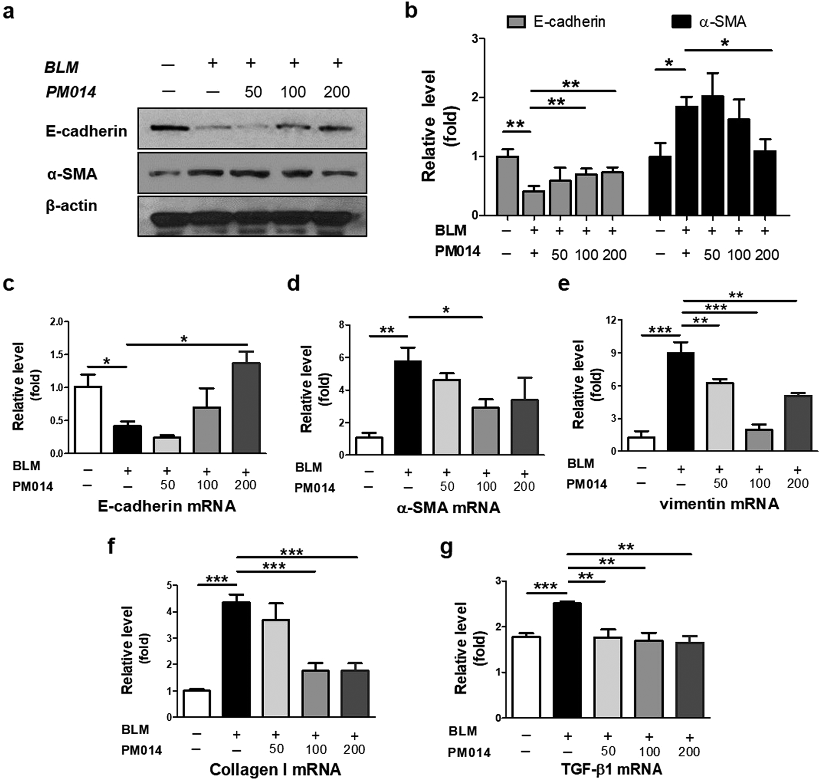
PM014 represses EMT and fibroblast activation in pulmonary fibrosis in mice. Mice were intratracheally injected with a single dose of BLM (5 mg/kg) and subsequently treated with different doses of PM014 (50, 100, or 200 mg/kg) for 12 days, starting at day 2 after BLM exposure. (a) Western blotting analysis of E-cadherin and α-SMA in the lung tissues of mice. (b) Densitometric analysis, represented as the percentage of E-cadherin and α-SMA compared to levels in control group. (c–g) Quantitative real-time qPCR analysis of E-cadherin, α-SMA, vimentin, type I collagen, and TGF-β1 to measure the mRNA levels in the lung tissues derived from each group. The cropped gels are used in the figure, and uncropped gels are presented in Fig. S2. Data are presented as mean ± SE, n = 3–4, *P < 0.05; **P < 0.01; ***P < 0.001.