Figure 4
From: Liver-specific Repin1 deficiency impairs transient hepatic steatosis in liver regeneration

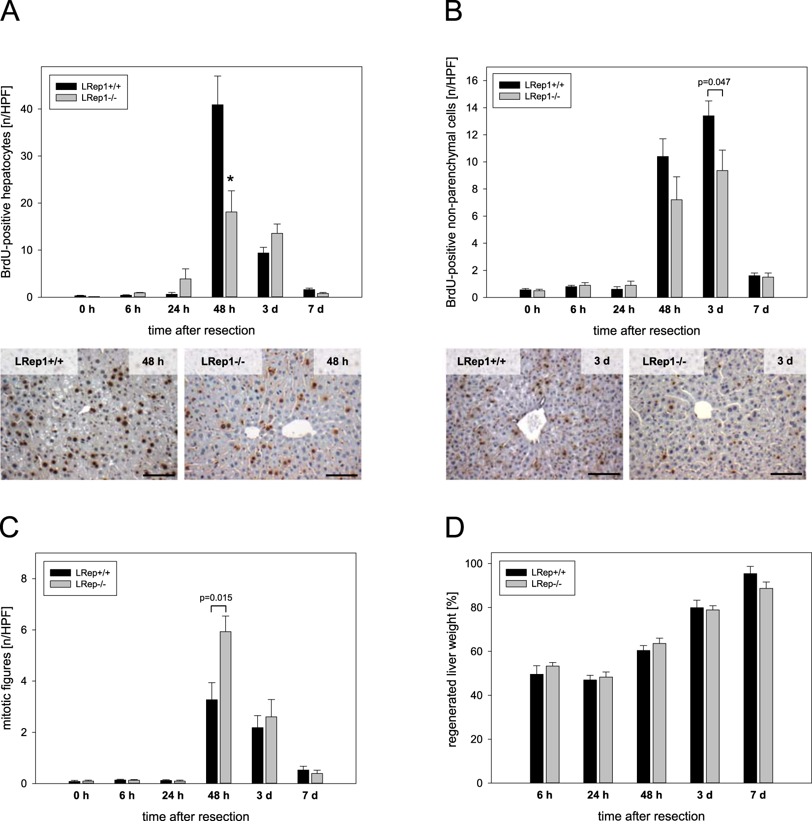
Quantitative analysis of proliferation by means of (A) BrdU-positive hepatocytes, (B) BrdU-positive non-parenchymal cells and (C) mitotic figures (each given as cells/HPF) in livers of LRep1+/+ and LRep1−/− mice at different time points after PH. Values are given as means ± SEM (n = 6–8 per genotype and time point; *p < 0.0083 vs. LRep1+/+ of the individual time point, Mann-Whitney Rank Sum test followed by Bonferroni correction). Representative immunohistochemical images (lower panel) of hepatic tissue in LRep1+/+ and LRep1−/− 48 h (A) as well as 3 days (B) after resection, displaying the marked rise of BrdU-positive cells, particularly in LRep1+/+, as characteristic sign of cell proliferation in the regenerating liver. Scale bars represent 100 µm. (D) Percent regenerated liver weight relative to preoperative liver weight in livers of LRep1+/+ and LRep1−/− mice at different time points after PH. The weight of the regenerated liver was used to calculate the growth of residual liver lobes as ratio of regenerated liver/preoperative liver weight × 100 (%). Pre-operative liver weight was assumed to be 4.7% of body weight for LRep1−/− and 5.0% of body weight for LRep1+/+.