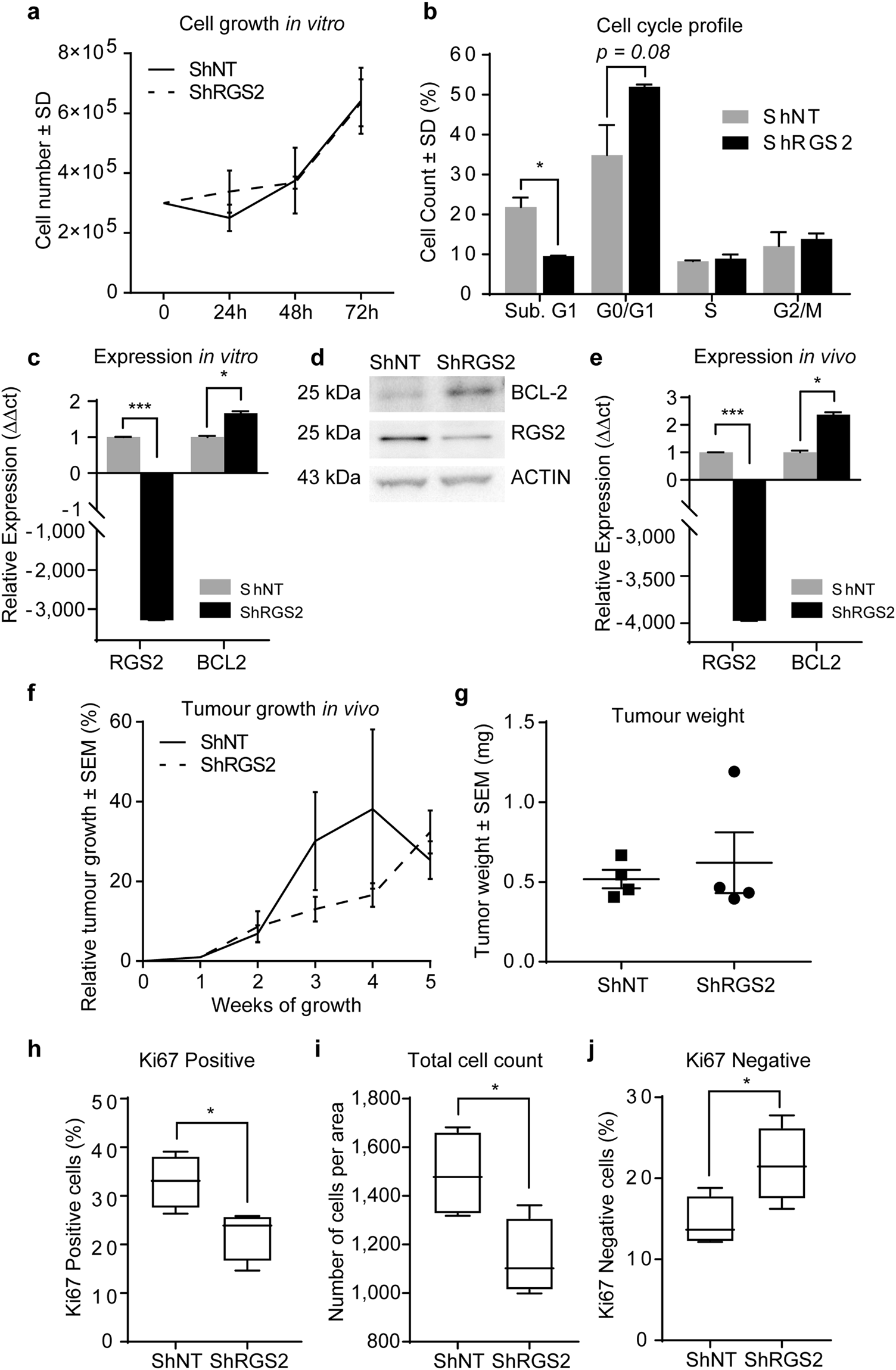
Figure 5

Impact of decreased RGS2 expression on tumour survival and cell growth. (a) Total cell growth of the RGS2 knockdown clone (ShRGS2) and corresponding non-target control clone (ShNT) evaluated with trypan blue dye positive cell count. (b) Flow cytometric analysis of cell cycle profile of PI-stained ShRGS2 and ShNT cells cultured under standard conditions. (n = 3, SubG1 p = 0.019, G0/G1 p = 0.070 student’s t test) (c) qRT-PCR evaluation of RGS2 and BCL2 mRNA expression in vitro (n = 3; RGS2 p < 0.00001, BCL-2 p = 0.040, Student’s t test). (d) RGS2 and BCL-2 protein expression in vitro analysed with western blot. The blots were cropped. The original pictures for the evaluation of the clones can be found in Supplementary Fig. S42. (e) RGS2 and BCL-2 gene expression in subcutaneous tumours after implantation of ShRGS2 (n = 4) and ShNT (n = 4) evaluated with qRT-PCR (n = 4; RGS2 p = <0.00001, p = 0.0168, student’s t test). (f) Relative tumour growth in vivo (n = 4) and ShNT (n = 4) in BALB/c nude mice. (g) Tumour weight at experiment endpoint. (h) Comparison of Ki67 positive cells (p = 0.0277, student’s t test). (i) Comparison of total cell count per hot spots (p = 0.028, student’s t test). (j) Assessment of Ki67 negative cells (p = 0.045, student’s t test).