Figure 2
From: IL-34 promotes foam cell formation by enhancing CD36 expression through p38 MAPK pathway

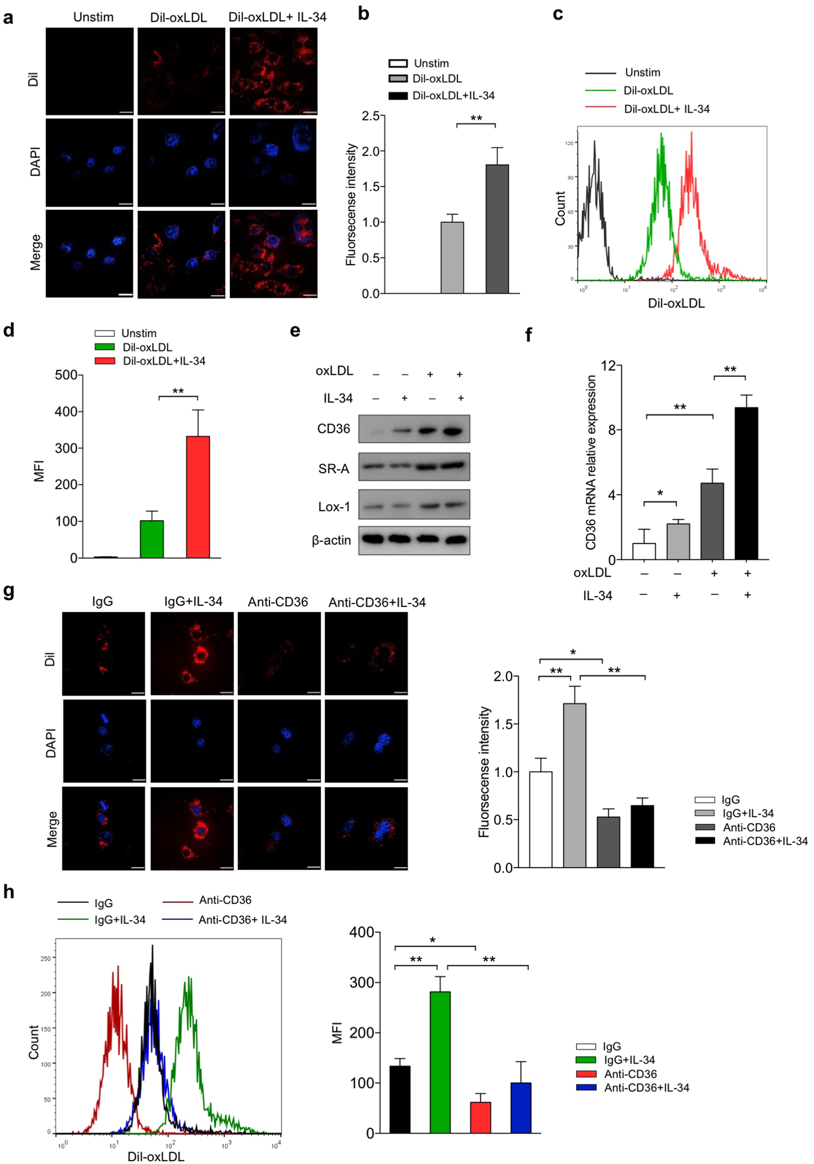
IL-34 increased Dil-oxLDL uptake in BMDMs through up-regulation of expression of CD36. BMDMs were treated either with medium alone (control), with Dil-oxLDL (50 μg/ml), or with Dil-oxLDL (50 μg/ml) + IL-34 (50 ng/ml) for 4 hr at 37 °C followed by confocal microscopy (a,b) or flow cytometry (c,d) to determine the uptake of Dil-oxLDL. (e) Expression of scavenger receptors CD36, SR-A and Lox-1 protein in BMDMs by western blot. (f) Analysis of mRNA levels of CD36 was carried out by real-time quantitative PCR. For a neutralizing assay, BMDMs were pre-incubated with 10 μg/ml anti-CD36 antibody or normal goat IgG for 1 hr followed by treated with either Dil-oxLDL or Dil-oxLDL + IL-34. Dil-oxLDL uptake was determined by confocal microscopy (g,h) or flow cytometry (i,j). Data represent mean ± SD of n = 3 biologically independent experiments. *P < 0.05, **P < 0.01. Unprocessed original scans of blots are shown in Supplementary Fig. 3.