Figure 5
From: Multiple genetic mutations caused by NKX6.3 depletion contribute to gastric tumorigenesis

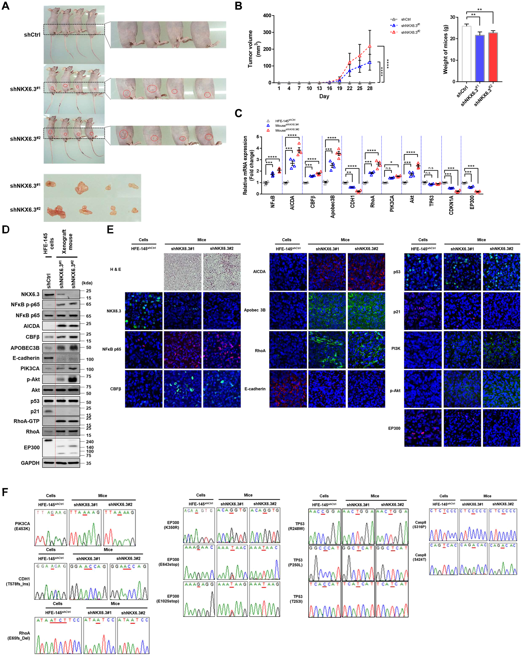
Depletion of NKX6.3 drives gastric tumorigenesis in xenograft model. (A) All mice implanted with HFE-145shNKX6.3#1 and HFE-145shNKX6.3#2 cells developed tumors whereas all mice subcutaneously injected with HFE-145shCtrl cells did not (each group: n = 4). (B) Tumor volumes and weight in mice implanted with HFE-145shNKX6.3#1 and HFE-145shNKX6.3#2 cells (each group: n = 4). Error bars, SD. P values were derived from t tests. **P < 0.01; ****P < 0.001. (C,D) mRNA (C) and protein (D) expression levels of CDH1, CDKN1A, EP300, NFκB p65, AICDA, CBFβ, APOBEC3B, PIK3CA, p-Akt, and RhoA in HFE-145shNKX6.3#1- and HFE-145shNKX6.3#2-induced xenograft tumors (n = 4). Error bars, SD. P values were derived from t tests. n.s, not significant (P > 0.05). *P < 0.05; **P < 0.01; ***P < 0.001; ****P < 0.0001. (E) Immunofluorescent staining for NKX6.3, NFκB p65, CBFβ, AICDA, APOBEC3B, RhoA, E-cadherin, p53, p21, PI3K, p-Akt, and EP300 in HFE-145shCtrl cells or HFE-145shNKX6.3#1- and HFE-145shNKX6.3#2-induced xenograft tumors. (F) Wild and mutant sequences of PIK3CA, CDH1, RhoA, EP300, TP53, and CASP8 gene in HFE-145shCtrl cells or HFE-145shNKX6.3#1- and HFE-145shNKX6.3#2-induced xenograft tumors.