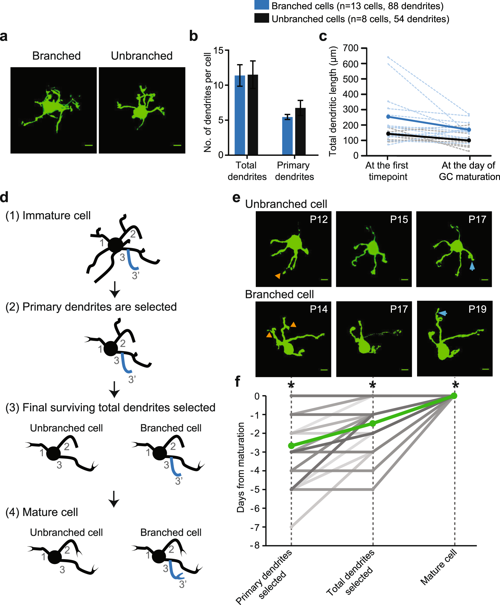
Figure 3

Effect of claw formation on dendritic patterning and selection in branched and unbranched GCs in vivo. (a) Maximum projection images of immature P12 GCs with branched dendrites at this stage. Upon maturation, the left GC became a branched GC, and the right GC became an unbranched GC. (b) Average number of total and primary dendrites (±SEM) for branched and unbranched GCs at their first time point (immature). (c) Average total dendritic length (±SEM) for branched and unbranched GCs at their first time point and the day of their maturation shown in solid blue and black lines, respectively. Dashed blue and black lines are individual GCs. Total dendritic length is significantly different at the first time point (T-test, p = 0.02) and the day of maturation (T-test, p = 0.01) between branched and unbranched GCs. Total dendritic length is slightly reduced from first time point to the day of maturation for both branched and unbranched GCs (Branched GC: Paired t-test, p = 0.042; Unbranched GC: Paired t-test, p = 0.048). (d) Schematic describing the stages of GC dendritic selection for branched and unbranched cells starting with an (1) immature cell with supernumerary primary and secondary dendrites, followed by the three time points identified in the text. The three surviving primary dendrites are labeled 1, 2 and 3. In the case of a branched cell, at least one secondary dendrite (3′) will also survive. (e) Projection images of two GCs: unbranched (top) and branched (bottom) displaying the three stages of dendritic selection. Orange arrowheads mark the extraneous secondary dendrites pruned, and blue arrows mark the appearance of the claw. (f) Days from GC maturation when a GC attains the defined stage in the dendritic selection process, i.e., primary dendrite selection, total dendrite selection, mature cell. Each gray line is an individual GC, and the green line is the average (n = 21 GCs). The day of primary dendrite selection is significantly different from the other time points (Repeated measure ANOVA with Tukey analysis: F(2,20,40) = 25.85, p < 0.0001, *p < 0.001 amongst all groups). Scale bar is 5 µm.