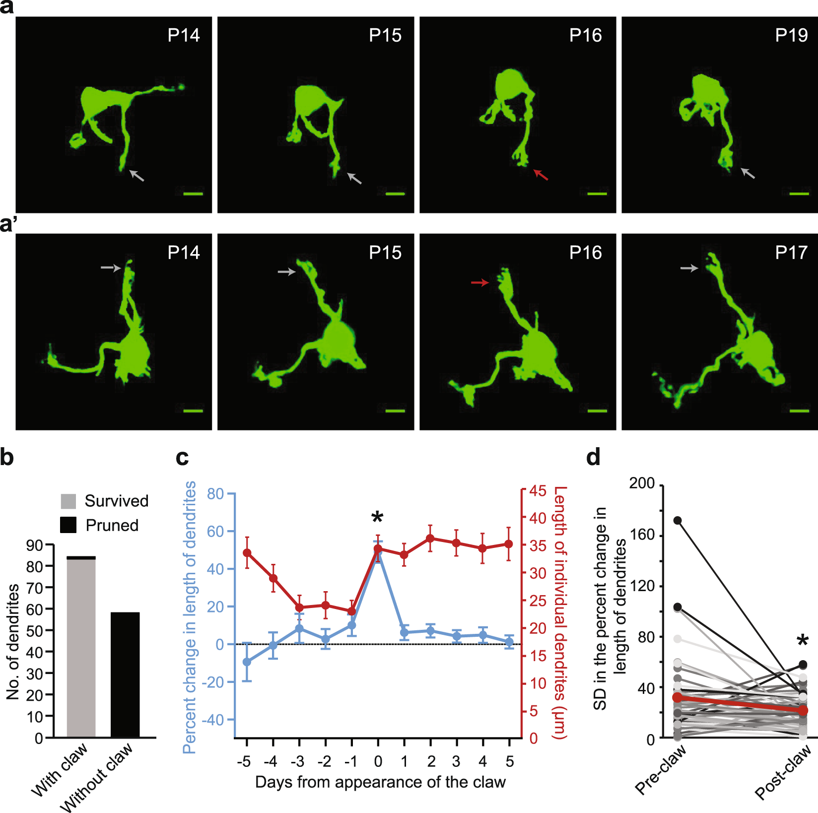
Figure 4

Effect of claw formation on the survival and growth of individual GC dendrites. (a,a’) Maximum projection images of 3-D stacks of two labeled GCs. Red arrows mark the appearance of the claw on the dendrite, and gray arrows mark the same dendrite in images from days preceding or following this event. (b) Number of primary dendrites with a claw (n = 84) or without claws (n = 58) that survived or were pruned. (c) Average percent change in the length of individual dendrites (±SEM, blue) and average length of individual dendrites (±SEM, red) at each time point, with time point 0 being the day a claw was observed on a dendrite. The percent change in length of individual dendrites was significantly different over time (Kruskal-Wallis non-parametric ANOVA with Dunn’s multiple comparison, H (11) = 62.59, p = 0.0001, *p < 0.0001 for time point 0 compared to all other time points). The length of individual dendrites was significantly different over time (Kruskal-Wallis non-parametric ANOVA with Dunn’s multiple comparison, H (11) = 67.74, p = 0.0001, *p < 0.01 for time point −3, −2 and −1 compared to time points 0–5). (d) Standard deviation (SD) in the percent change values of individual dendrites prior to (before day 0 from panel c) and after (following day 0 from panel c) claw formation. Each individual dendrite measured is shown in shades of gray, and the average is shown in red. The standard deviation of percent changes in individual dendrites is significantly reduced after claw formation (Paired T-test, *p = 0.015).