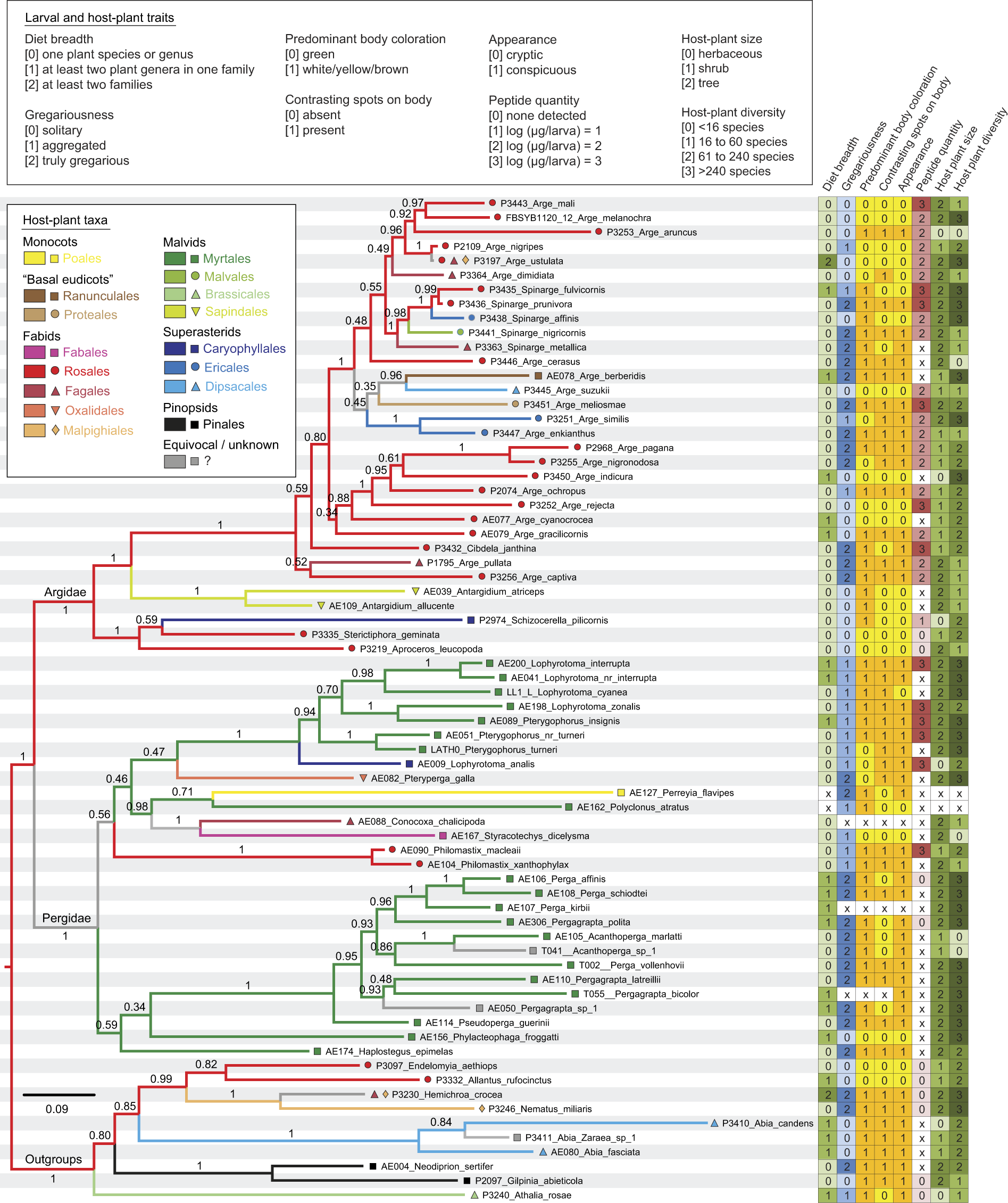
Figure 2

Ecological, defensive, and morphological traits of Argidae and Pergidae species in relation to their phylogeny. The tree is as in Fig. 1 but pruned to include only a single representative per exemplar species for those species that have data for at least three traits. Symbols next to tips indicate host plants of the exemplar species at the level of plant orders (see legend; classification according to105). Branch colors show ancestral host-use states (orders) according to maximum-parsimony optimization across the tree. Other characters and character states are indicated in the legend above the tree, and shown in the table to the right of the tree; see Supplementary Figure S1 for ML reconstructions of ancestral states in these traits.