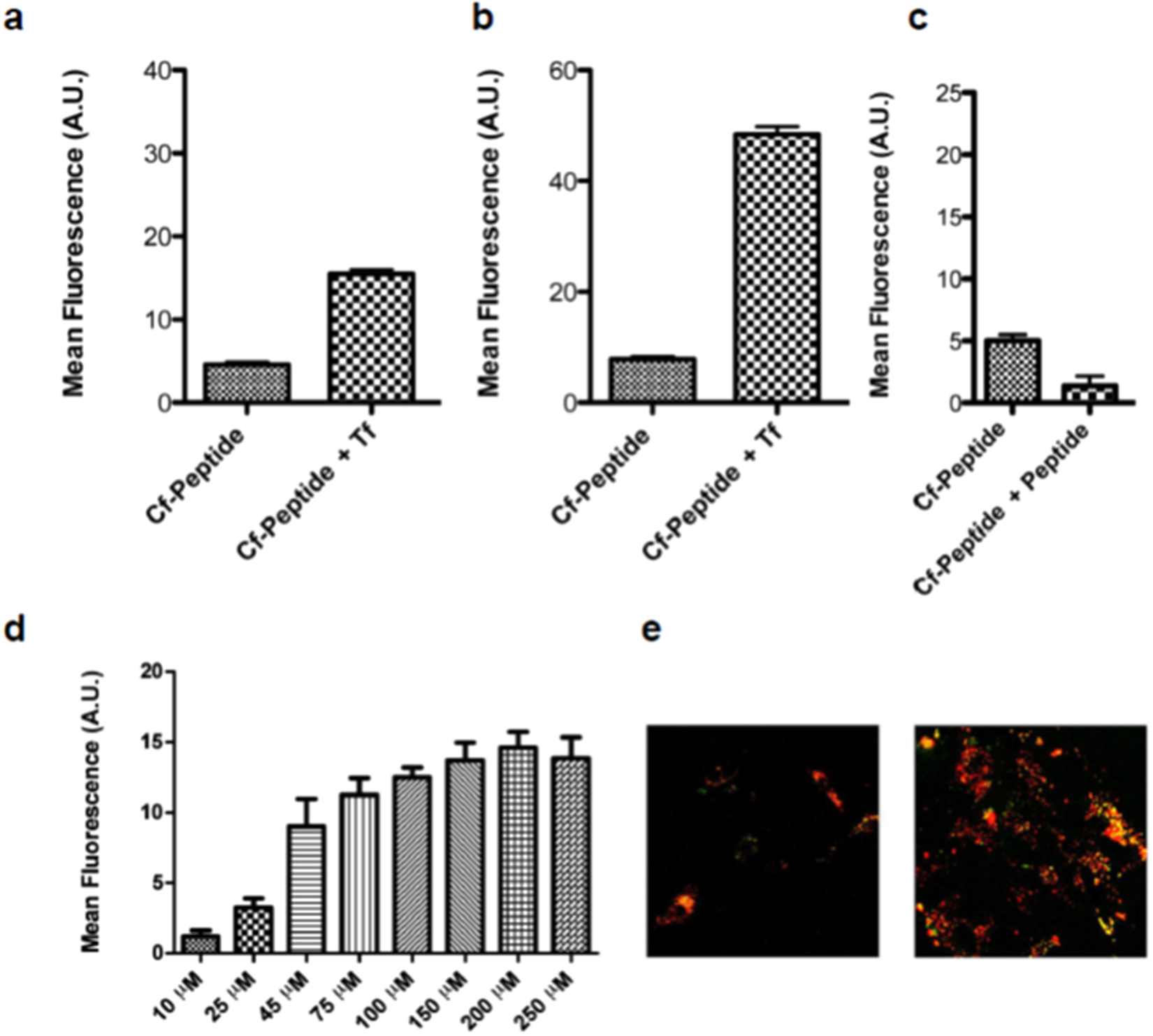
Figure 2

Studies of the internalization mechanism of HAI: flow cytometry results after incubating (a) bovine brain endothelial cells (BBECs) or (b) rat astrocytes with Cf-HAI at 50 μM in the absence or presence of transferrin, (c) co-incubation of Cf-HAI with HAI (competition assay), (d) incubation of BBECs with a range of concentrations of Cf-HAI, and (e) co-incubation of (left) BBECs or (right) rat astrocytes (co-localization experiments) with Cf-HAI at 50 μM with fluorescently labeled transferrin (AlexaFluor555). Data are expressed as mean ± SD.