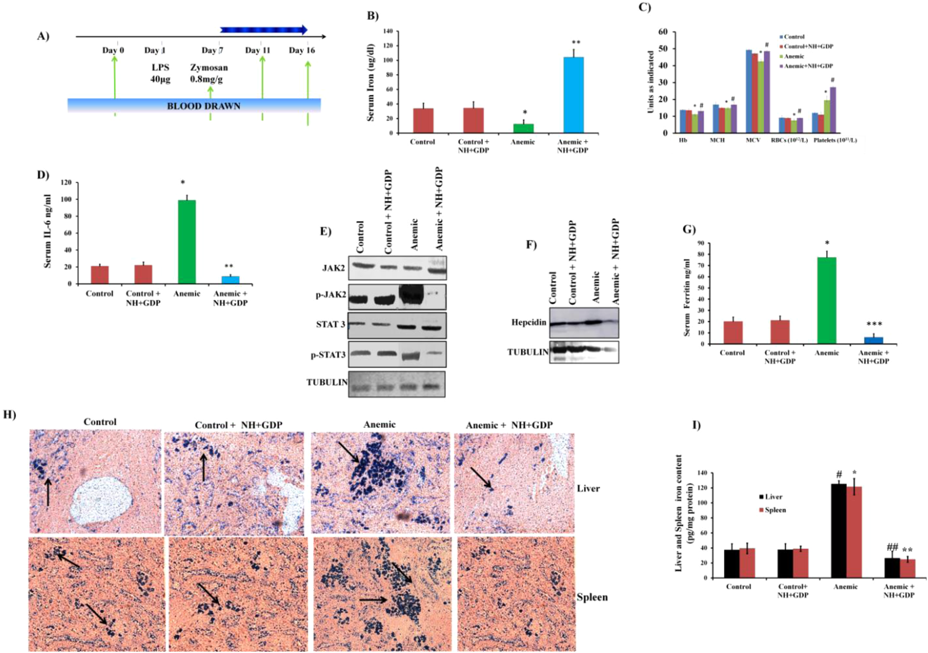
Figure 5

NH+GDP ameliorates AI in chronic model thus, maintaining normal iron homeostasis: (A) Diagrammatic representation of dose interval and time progression towards anemia. (B) Elevated serum iron concentration was observed with NH+GDP treated group. (C) Complete blood count (CBC) indices of mice injected (I.P) with normal saline or LPS+Zymosan and treated with NH+GDP (i.p. i.e. 30 mg/kg body) after 28 days. (D) NH+GDP significantly attenuates serum IL-6 level evoked by LPS+Zymosan induced inflammation. (E,F) NH+GDP suppressed phosphorylation of JAK2/STAT3 thus, decreasing inflammatory hepcidin-25 protein expression; tubulin was used as an internal control. Densitometry analysis of represented immunoblot was demonstrated in Supplementary Figure S9. Full blots are presented in Supplementary Figure S13.Tubulin was used as a internal control. (G) In parallel, significant decrease in serum ferritin level was observed in NH+GDP treated group indicating effective iron egress for erythropoiesis. (H) Liver and splenic iron level indicates decrease in iron content level after treatment with NH+GDP. (I) Increased iron deposit was observed in anemic state, whereas NH+GDP reversed this effect with decrease iron accumulation in liver and spleen. Results are normalized to GAPDH and expressed relative to controls. n = 8/group. p values were calculated using One-way ANOVA. ‘*’ with p ≤ 0.01 control vs anemic, ‘**’p≤ 0.05 NH+GDP vs anemic, ‘***’p≤ 0.001 NH+GDP vs anemic.