Figure 7
From: Regulation of the Intranuclear Distribution of the Cockayne Syndrome Proteins

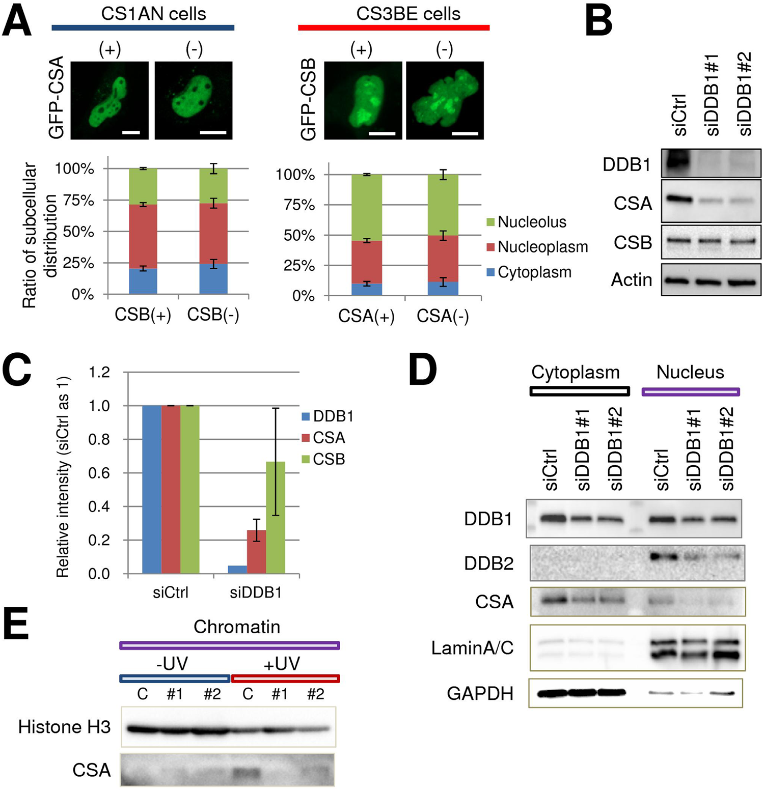
CSA is dependent on DDB1 for stability and chromatin association after UV irradiation. (A) The intracellular localization of CSA or CSB is not influenced by the other. (Left) Images and quantification of subcellular distribution profile of GFP-tagged CSA expressed in CSB-deficient or CSB-complemented CS1AN cells. (Right) GFP-tagged CSB expressed in CSA-deficient or CSA-complemented CS3BE cells. The percentage distribution of CSA (left) or CSB (right) in the nucleolus (green), nucleoplasm (red) or cytoplasm (blue) was determined from several live cell images (n = 21–27). Error bars indicate SD. (B) DDB1 deficiency leads to reduced CSA protein levels. Expression of CS proteins as determined by western blot analysis of whole cell extracts prepared from U2OS cells following treatment with control siRNA (siCtrl) or DDB1 siRNA (#1 or #2). (C) The relative ratio of DDB1, CSA or CSB in siDDB1-treated cells relative to the control siRNA line (set as 1) is shown. Error bars indicate SD (n = 4, made up of 2 independent runs each of siDDB1 #1 and #2). (D) Both CSA and DDB2 are reduced following knockdown of DDB1. After transfecting either the siRNA control (siCtrl) or siDDB1 (#1 or #2), U2OS cells were fractionated into cytoplasmic and nuclear fractions. Western blotting was then conducted for the indicated protein, with LaminA/C indicating nuclear enrichment and GAPDH verifying cytoplasm enrichment. (E) CSA chromatin association following UV treatment is impaired following DDB1 knockdown. Western blot analysis of chromatin fractions from U2OS cells with or without UV exposure (15 J/m2) was performed against histone H3 (chromatin marker) and CSA. C = siCtrl, #1 = DDB1 siRNA#1, #2 = DDB1 siRNA#2.