Figure 1
From: Detecting the dominance component of heritability in isolated and outbred human populations

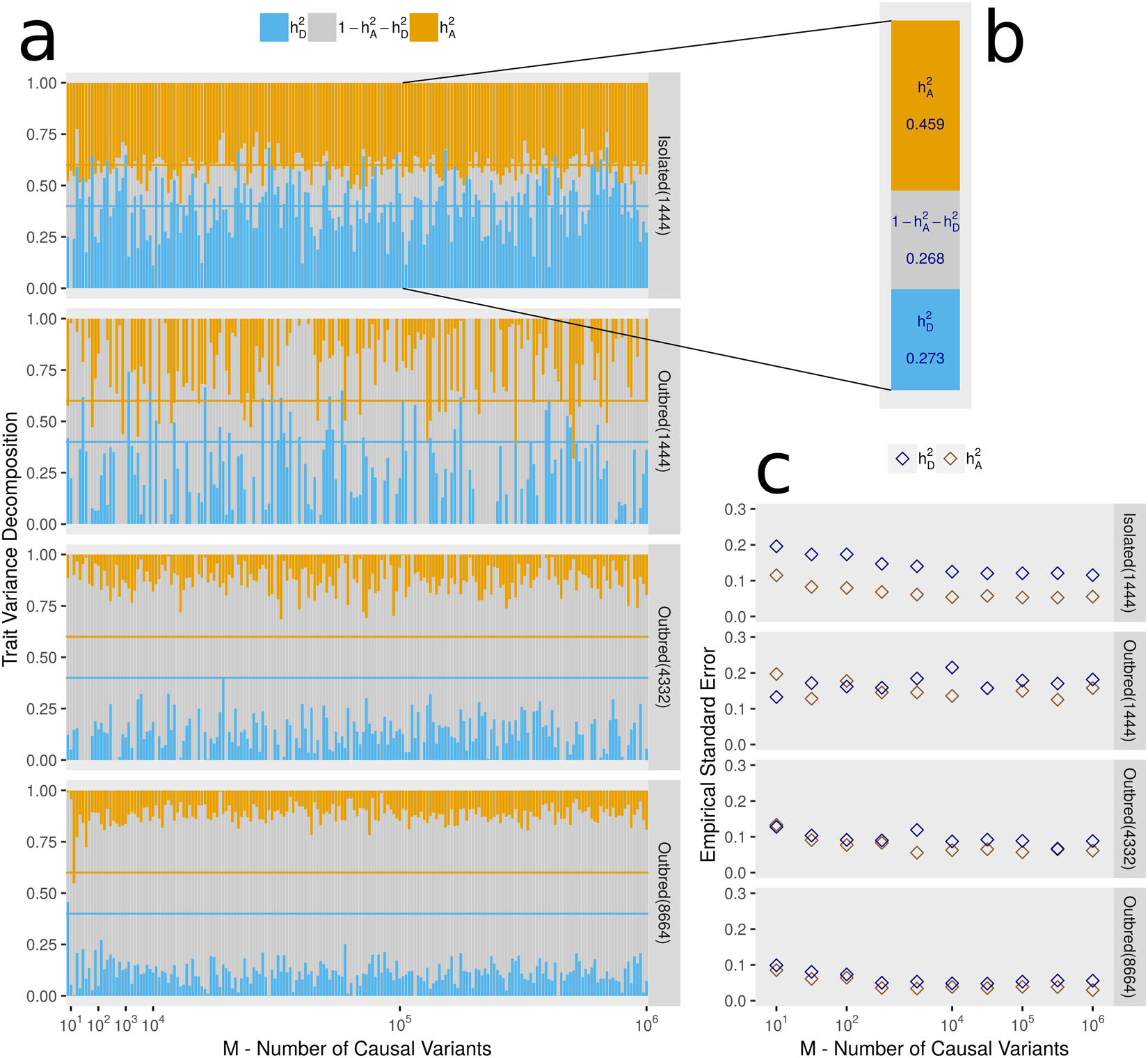
Estimating heritability components in simulated populations with different structures. (a) Maximum Likelihood Estimates (MLEs) of \({h}_{A}^{2}\,(gold)\) and \(\,{h}_{D}^{2}\,(blue)\) are presented for each simulated phenotype by vertical descending gold and ascending blue bars respectively. The middle grey bars represent the remaining environmental variation \((1-{h}_{A}^{2}-{h}_{D}^{2}).\) Each phenotype was simulated using different numbers of causal variants (M) for each variance component which corresponds to the x-axis. Causal variants are mostly rare, as they are selected completely at random (Causal Variant Scenario A). All MLEs are displayed for the 4 populations either Isolated(N) or Outbred(N), where the value of N denotes the sample size. Horizontal gold and blue lines indicating the values used for simulation \(({h}_{A}^{2}=0.4,\,{h}_{D}^{2}=0.4)\). Matrices K and D were calculated using roughly 5.8 million frequent UK10K positions. A missing bar for \({h}_{A}^{2}\) or \(\,{h}_{D}^{2}\) indicates the maximum likelihood estimate of the parameter was zero. (b) An example of one set of MLEs from section A is given for the population Isolated(1444) and a value of M of 105. (c) Gold and blue diamonds represent the empirical standard errors of the MLEs for a selection of values of M. Simulation repeated 500 times.