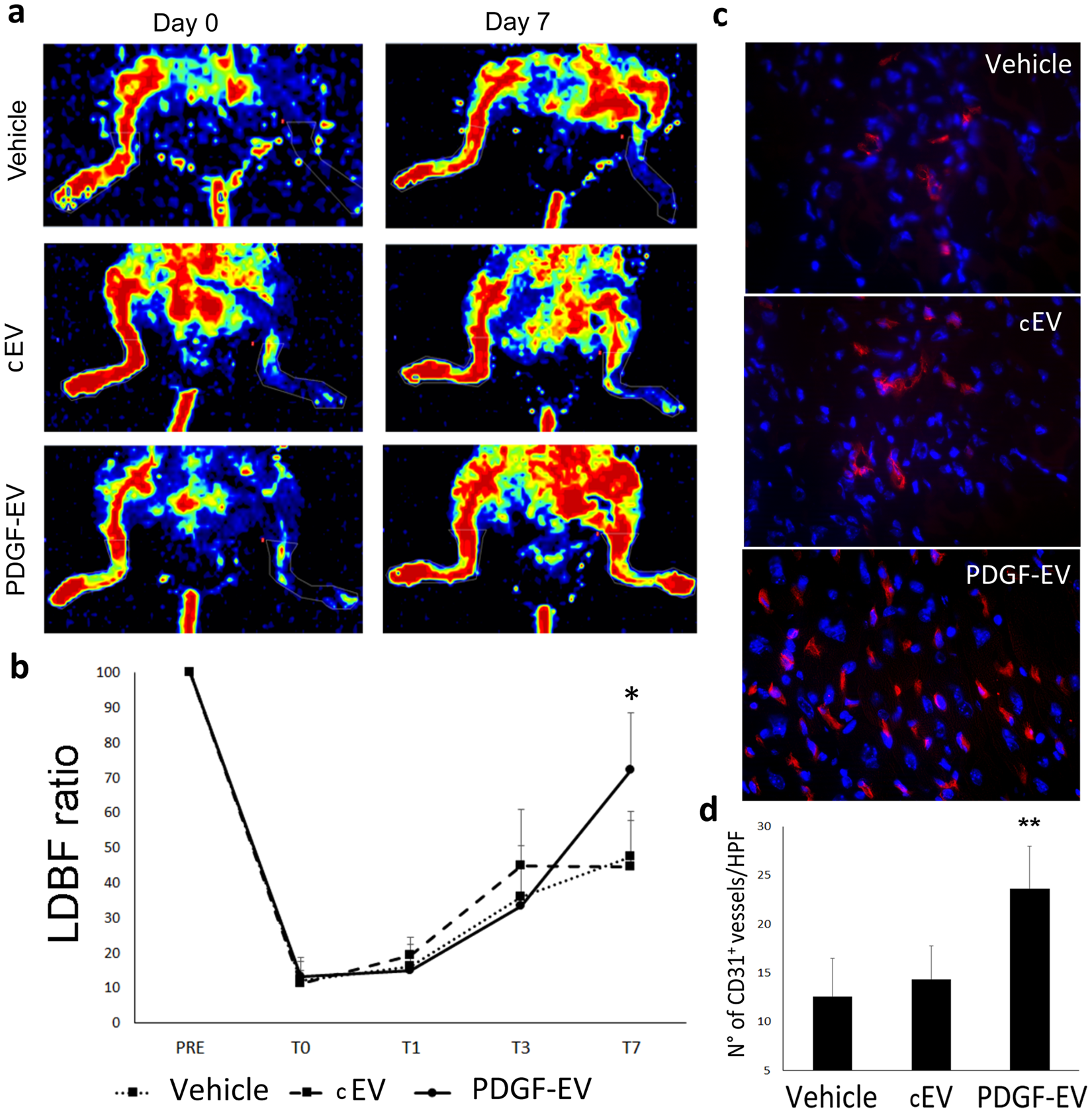
Figure 5

PDGF-EVs increase capillary density in vivo after acute hindlimb ischemia. (a) The representative images of LDBF obtained immediately after surgery (day 0) and 7 days after surgery (day 7) in control mice treated with PBS (vehicle) and in mice treated with cEVs or PDGF-EVs. (b) The quantitative analysis of blood perfusion measured by LDBF (mean ± SEM; *p < 0.05, n = 10). (c) The representative immunofluorescence images (confocal microscopy) of capillary density stained with anti-CD31 mouse antibodies, red fluorescence (Original Magnification: × 400). (d) The quantitative analysis of the capillary density of control ischemic tissue and EV-treated hindlimbs at day 7 after surgery indicates that PDGF-EVs significantly increase capillary density compared to vehicle or cEVs (mean ± SEM; **p < 0.01 vs vehicle, n = 10).