Figure 5
From: Air pollutant particulate matter 2.5 induces dry eye syndrome in mice

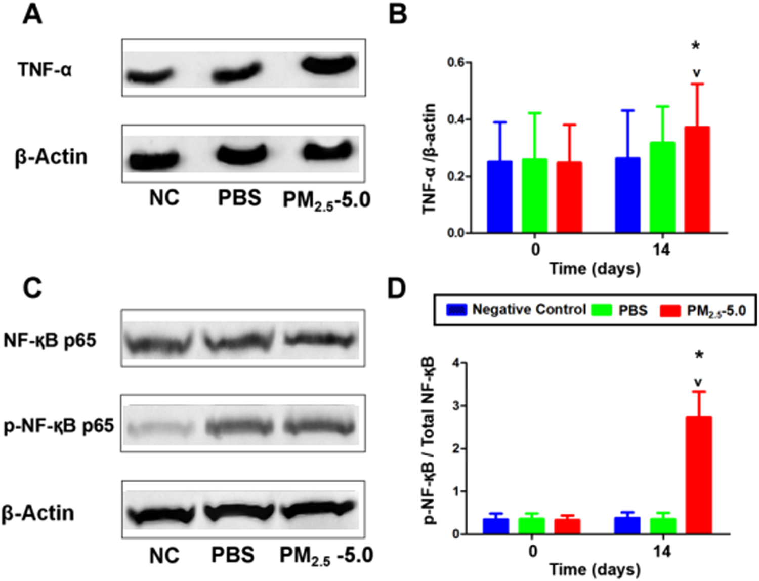
Effect of PM2.5 on TNF-α and NF-қB activation in the corneas evaluated by western blot analysis, with β-actin as a loading control. After treatment for 14 days, the protein level of TNF-α in PM2.5 cornea was upregulated and significantly higher than that in the NC and PBS groups (P < 0.05, see A,B). (B) Statistical analysis of the band intensity values. (C) Compared with the NC and PBS groups, PM2.5 significantly increased the phosphorylation of NF-қB (P < 0.05, see C,D). (D) Statistical analysis of band intensity values. Data were presented as the mean + the SD, n = 5. *P < 0.05 vs. control, vP < 0.05 vs. PBS.