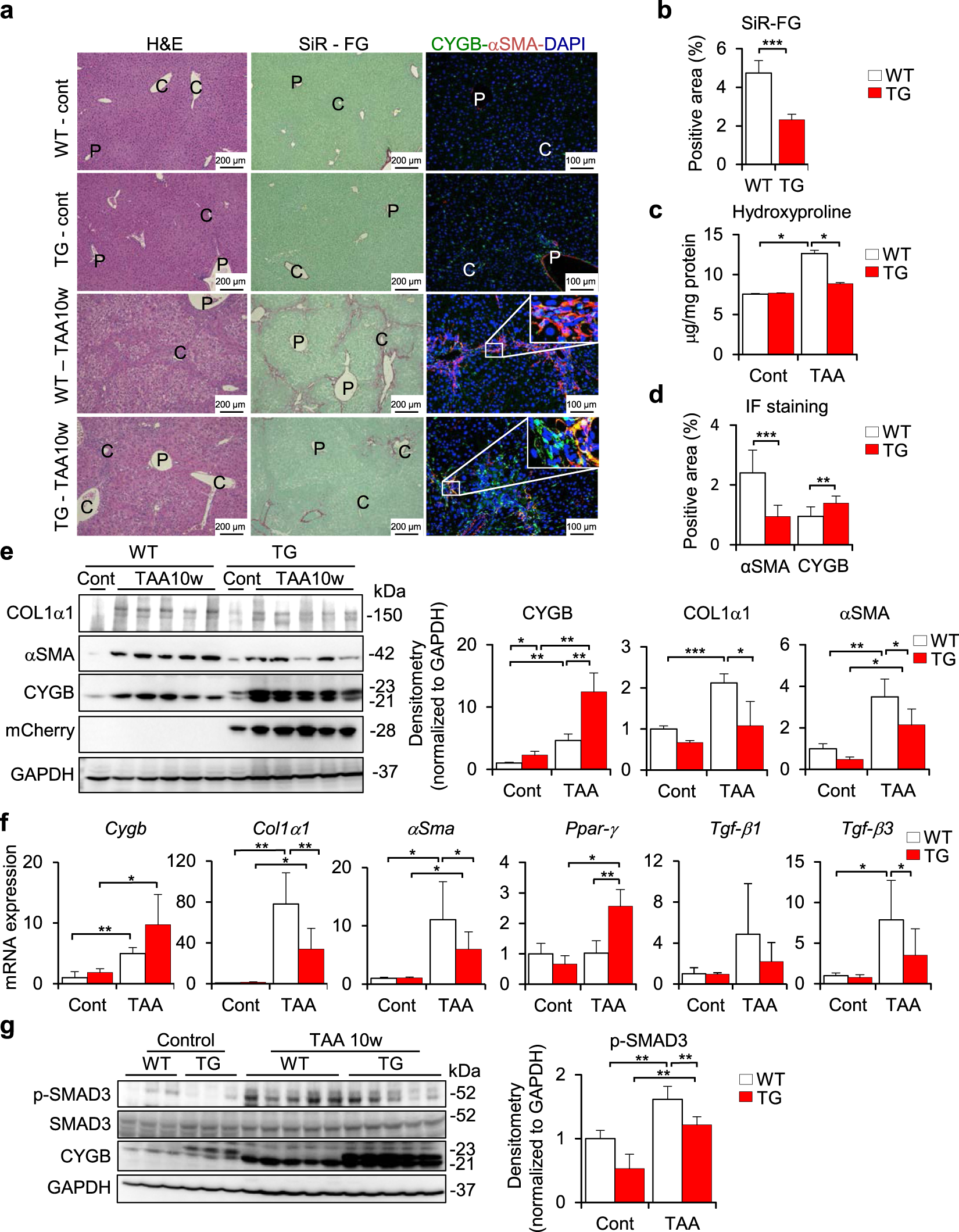
Figure 4

Inhibition of liver fibrosis development in long-term TAA-treated Cygb-TG mice. WT and Cygb-TG (TG) mice were subjected to TAA treatment for 10 weeks (TAA-10w). (a) Representative liver images of H&E, Sirius Red and Fast Green (SiR-FG) staining for collagen deposition and IF staining for the detection of αSMA (red) and CYGB (green); inset, 6x from the original pictures. P, portal vein; C, central vein. (b) Percentages of positive SiR-FG staining area per total areas of whole lobe liver sections were quantified (n = 5). (c) Hydroxyproline content in the liver tissue (µg/mg total protein) (n = 9 to 10). (d) Percentages of CYGB- and αSMA- positive areas per total areas of whole- lobe liver sections were quantified. (e) Immunoblot analysis shows COL1α1, αSMA, CYGB, and mCherry protein expression in the liver tissues of WT and TG mice in images and according to densitometric intensity quantification. GAPDH was used as a loading control and for normalization. Full-length Western blots of one gel are presented in Supplementary Fig. S8. (f) mRNA expression levels of Cygb, mCherry, Col1α1, αSma, Tgf-β1 & Tgf-β3, and Ppar-γ in the liver were determined by RT-qPCR (n = 9 to 10). Levels were normalized to Gapdh. (g) Liver tissues from WT and TG mice were examined by immunoblotting for phosphorylated- and total SMAD3. The densitometric intensity of phosphorylated-SMAD3 was quantified. GAPDH was used as a loading control and for normalization. Full-length Western blots of one gel are presented in Supplementary Fig. S9. Data are expressed as the mean ± SD (n = 5). Values are given as the mean ± SD of all experiments. *p ≤ 0.05, **p ≤ 0.01, ***p ≤ 0.001.