Figure 4
From: The deubiquitylating enzyme UCHL3 regulates Ku80 retention at sites of DNA damage

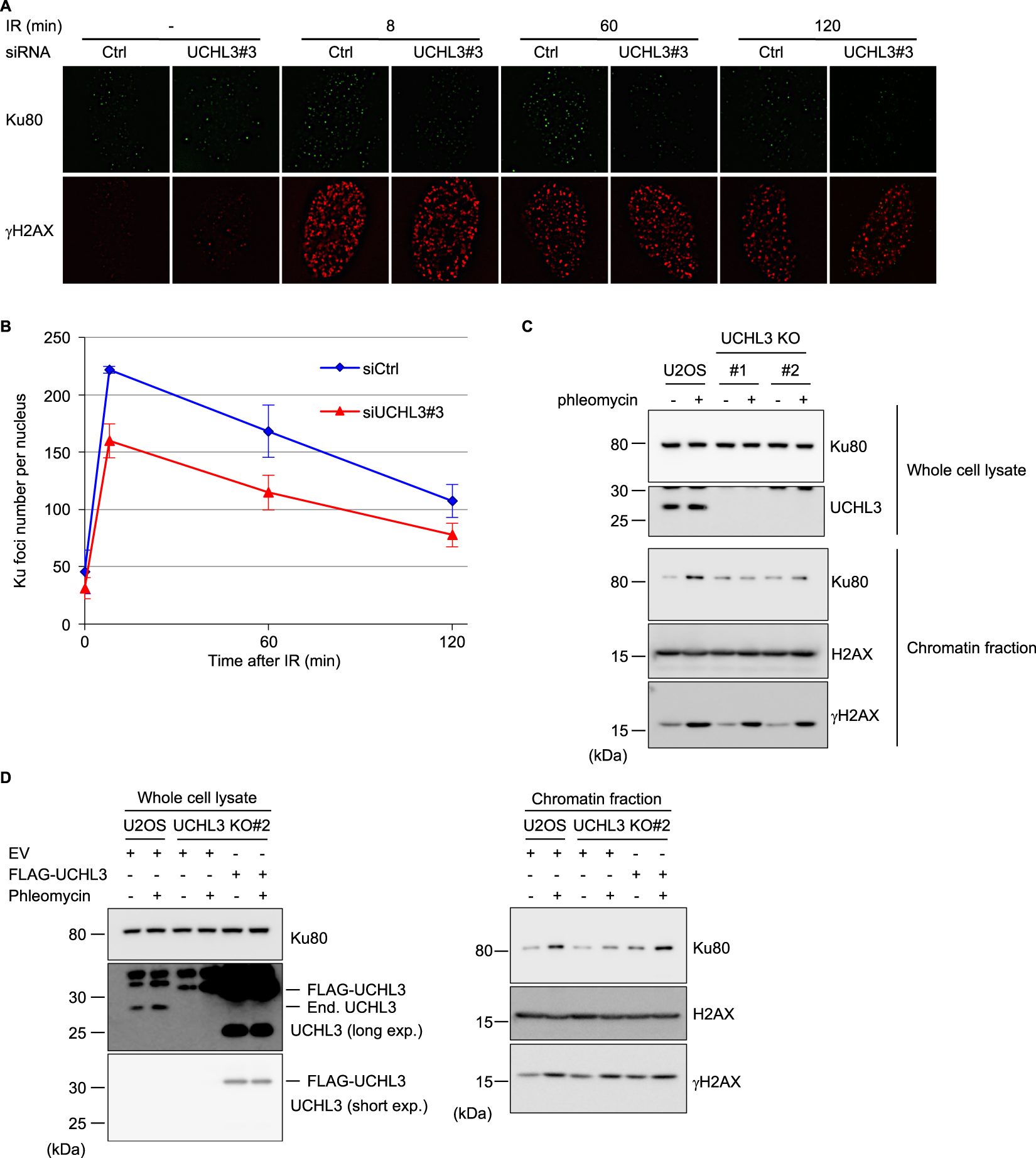
UCHL3 enhances Ku80 chromatin binding upon DSB induction. (A) U2OS cells transfected with the indicated siRNAs were exposed to 10 Gy IR and further cultured for various time periods. Immunofluorescent staining with anti-Ku80 antibody and anti-γH2AX antibody was carried out. (B) Quantitative analysis of the data shown in (A). The number of Ku80 foci per nucleus was plotted (Mean ± SEM, siCtrl: n = 4, siUCHL3#3: n = 6). (C) U2OS cells or UCHL3 KO cell lines (#1 and #2) were subjected to chromatin fractionation assay with phleomycin. Whole cell lysates and chromatin fractions were subjected to immunoblotting with the indicated antibodies. (D) U2OS cells or UCHL3 KO cell line (#2) transfected with the indicated plasmids were subjected to chromatin fractionation assay with phleomycin. Whole cell lysates and chromatin fractions were subjected to immunoblotting with the indicated antibodies. For the detection with an anti-UCHL3 antibody, short exposure (short exp.) and long exposure (long exp.) of the film are shown. The exogenously expressed UCHL3 (FLAG-UCHL3) and endogenous UCHL3 (End. UCHL3) are indicated. The immunoblotting with an anti-γH2AX antibody was used as a control for the DNA damage induced.