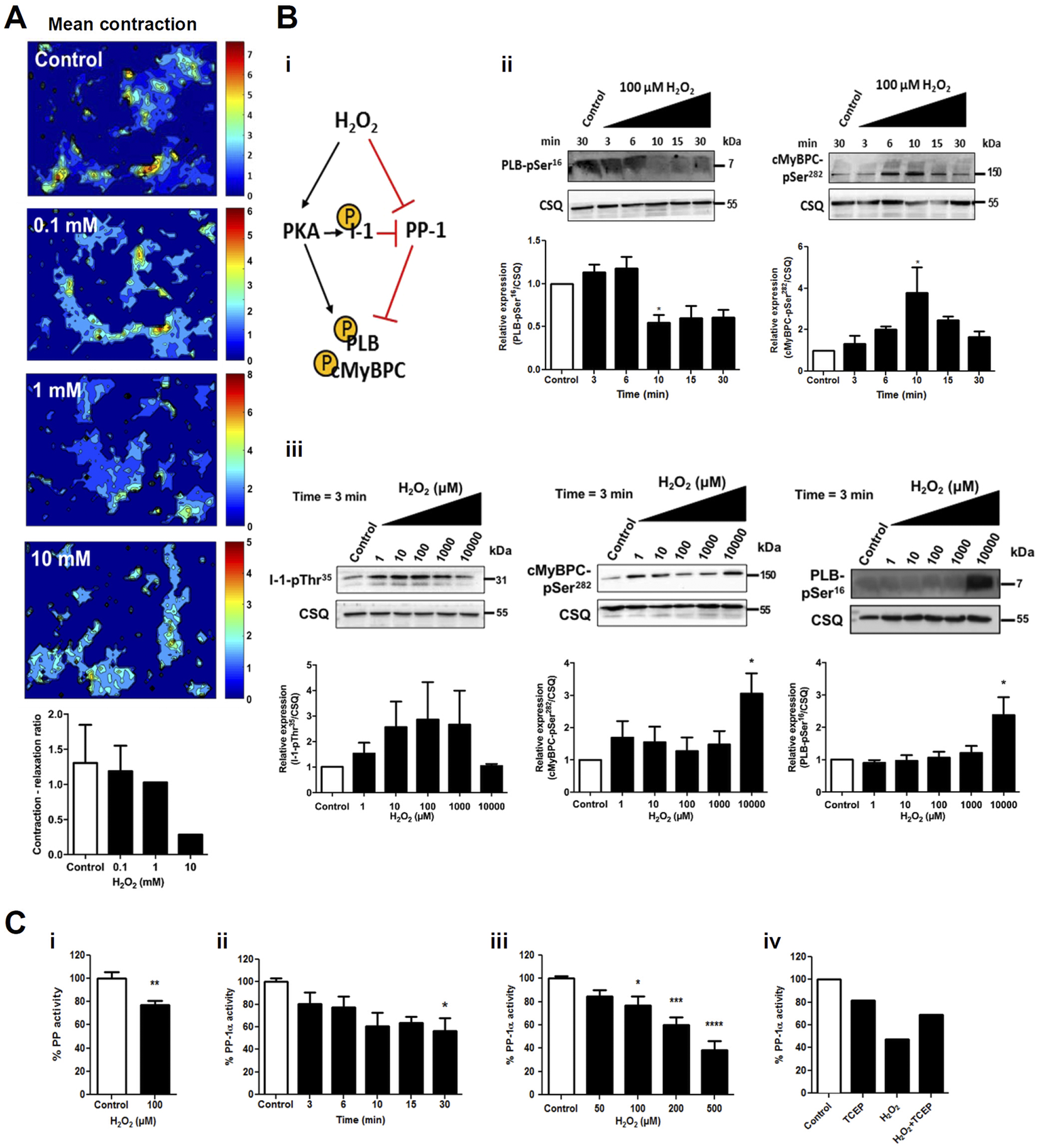
Figure 1

Effect of H2O2 treatment on cardiomyocyte survival, the PP-1α activity and phosphorylation of its downstream targets. (A) Pictures and quantification of NRCM mobility under oxidative stress from the time-lapse movie. (B) Quantitative analyses of immunoblots for downstream targets of PP-1α in NRCMs. (i) Mechanism of PKA activation and PP-1α inactivation upon H2O2 treatment. (ii) Time-dependent levels of PLB-pSer16 and cMyBPC-pSer282 after H2O2 treatment (n = 3). (iii) H2O2 concentration-dependent levels of I-1-pThr35, PLB-pSer16 and cMyBPC-pSer282 (n = 3). (C) Total phosphatase activity in NRCMs with and without H2O2 treatment (100 µM, 3 min, n = 5; i), time-dependent rPP-1α activity after H2O2 treatment (200 μM, n = 2-4; ii), H2O2 concentration-dependent rPP-1α activity (10 min, n = 4; iii) and recovery of rPP-1α activity (H2O2 200 μM for 15 min; TCEP 100 mM for 5 min; iv). Data shown in panel Civ represent one experiment out of two independent experiments. Data are presented as mean ± SEM; *P < 0.05, **P < 0.01, ***P < 0.001 and ****P < 0.0001 using one-way ANOVA and Bonferroni’s correction.