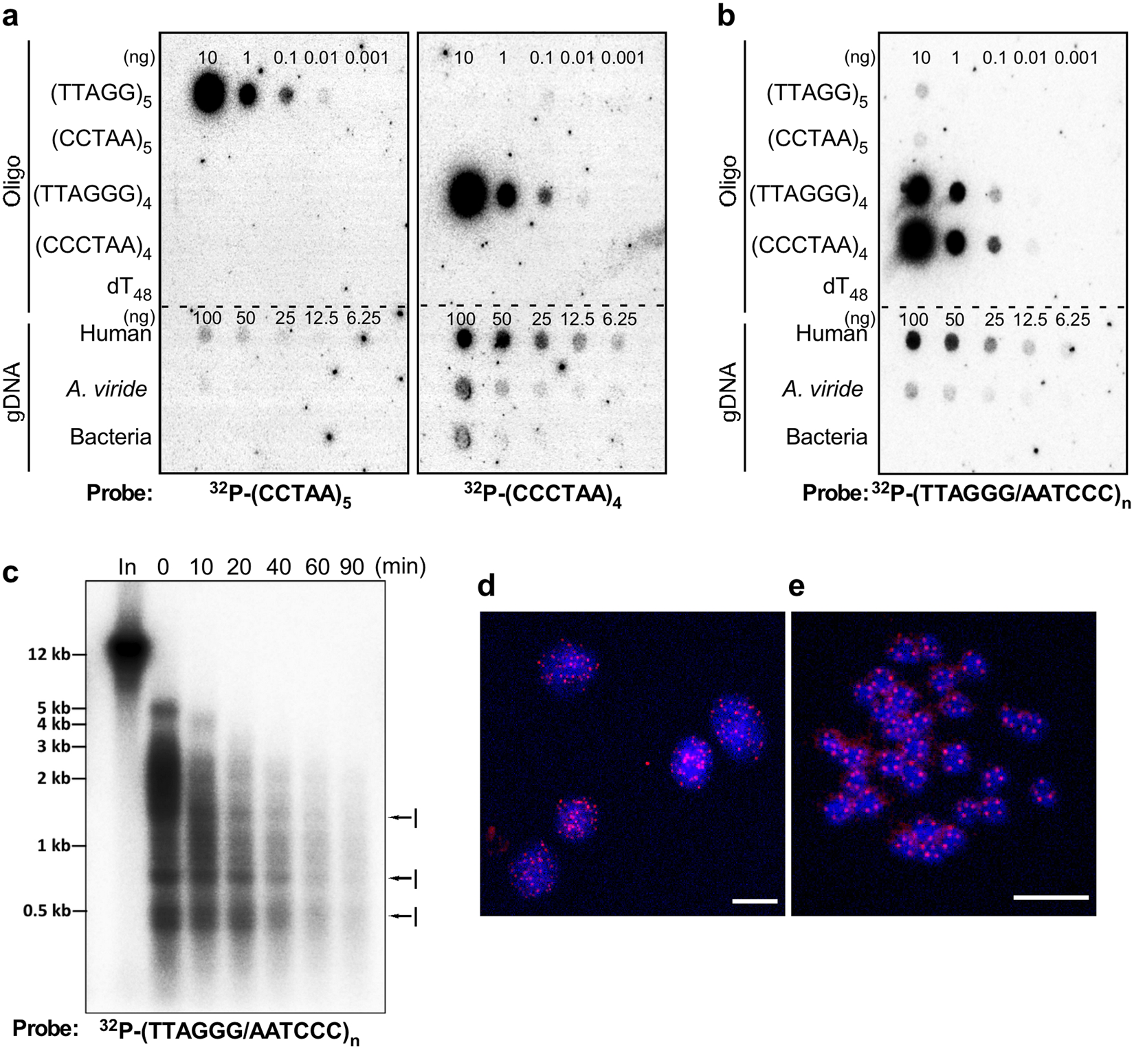
Figure 2

Identification of the telomeric DNA sequence in A. viride. Dot blotting of A. viride genomic DNA (gDNA) using oligonucleotide (a) or double-stranded (b) telomeric probes. Control oligonucleotides and genomic DNA were included for comparison. The oligo dT48 and bacterial genomic DNA are negative controls. (c) Telomeric sequences of A. viride are located at the ends of genomic DNA. Genomic DNA of A. viride was treated with Bal-31 exonuclease and then subjected to TRF assay using a double-stranded TTAGGG telomeric probe. In: intact genomic DNA. I: internal repetitive sequences. (d,e) A. viride telomeres detected by FISH in interphase nuclei (d) and metaphase spreads (e). Red fluorescent signals denote the TTAGGG telomeric sequences. Nuclei and chromosomes are in blue (DAPI). Scale bars: 10 μm.