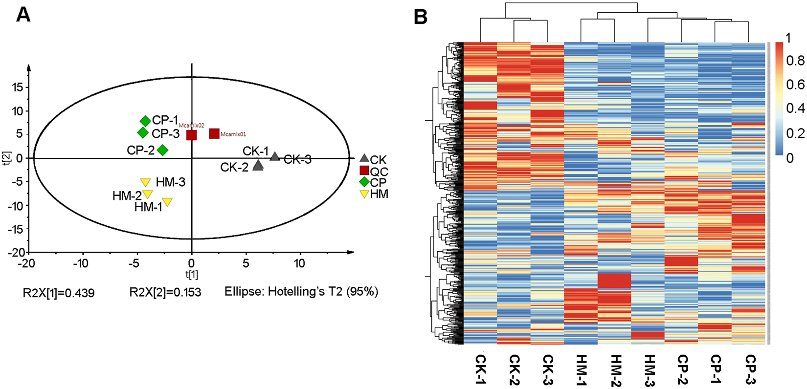
Figure 1

Comparison of metabolomic profiles among tea leaves from CK, HM and CP tea plantations. (A) PCA of metabolomes of tea leaves from CK, HM and CP tea plantations. (B) Heatmap of the different metabolites in tea leaves from CK, HM and CP tea plantations. CK, control; HM, habitat management; CP, chemical pesticide.