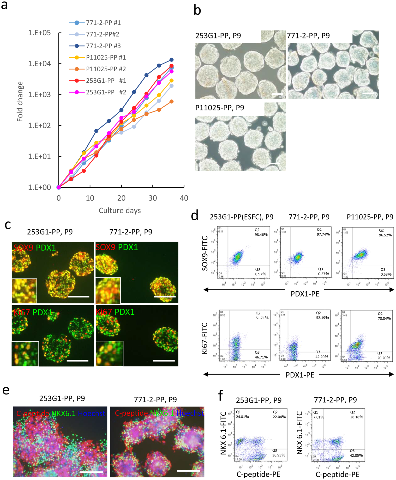
Figure 4

Expansion of PPs derived from various hiPSC lines. 253G1, RPChiPS771-2, and P11025 cell-derived PPs were cultured in improved PP-GM (EGF + RSPO1 + CHIR99021 + FGF7). (a) Fold-change in cell numbers (253G1: n = 2, 771-2: n = 3, P11025: n = 2). (b) Phase-contrast images of PPs after long-term culture (P9). (c) Fluorescent micrographs of thin sections of cell aggregates after long-term culture. Cells were stained with antibodies targeting PDX1/SOX9 or PDX1/Ki67. (d) Representative results of flow cytometry analyses for PDX1/SOX9 (upper panel) or PDX1/Ki67 (bottom panel) after long-term culture. Scale bars = 100 μm. (e,f) Maturation of various hiPSC-derived PPs into endocrine cells. PPs were expanded in the improved PP-GM (EGF + RSPO1 + CHIR99021 + FGF7) for long-term culture (P9) and differentiated into endocrine cells. (e) Fluorescent micrograph of cell aggregates after maturation culture. After maturation culture, cells were cultured on iMatrix-511-coated substrate for 2 days and stained with antibodies targeting endocrine markers. Cell nuclei were stained with Hoechst 33258. Scale bars = 100 μm. (f) Representative results of flow cytometry analyses for C-peptide and NKX6.1.