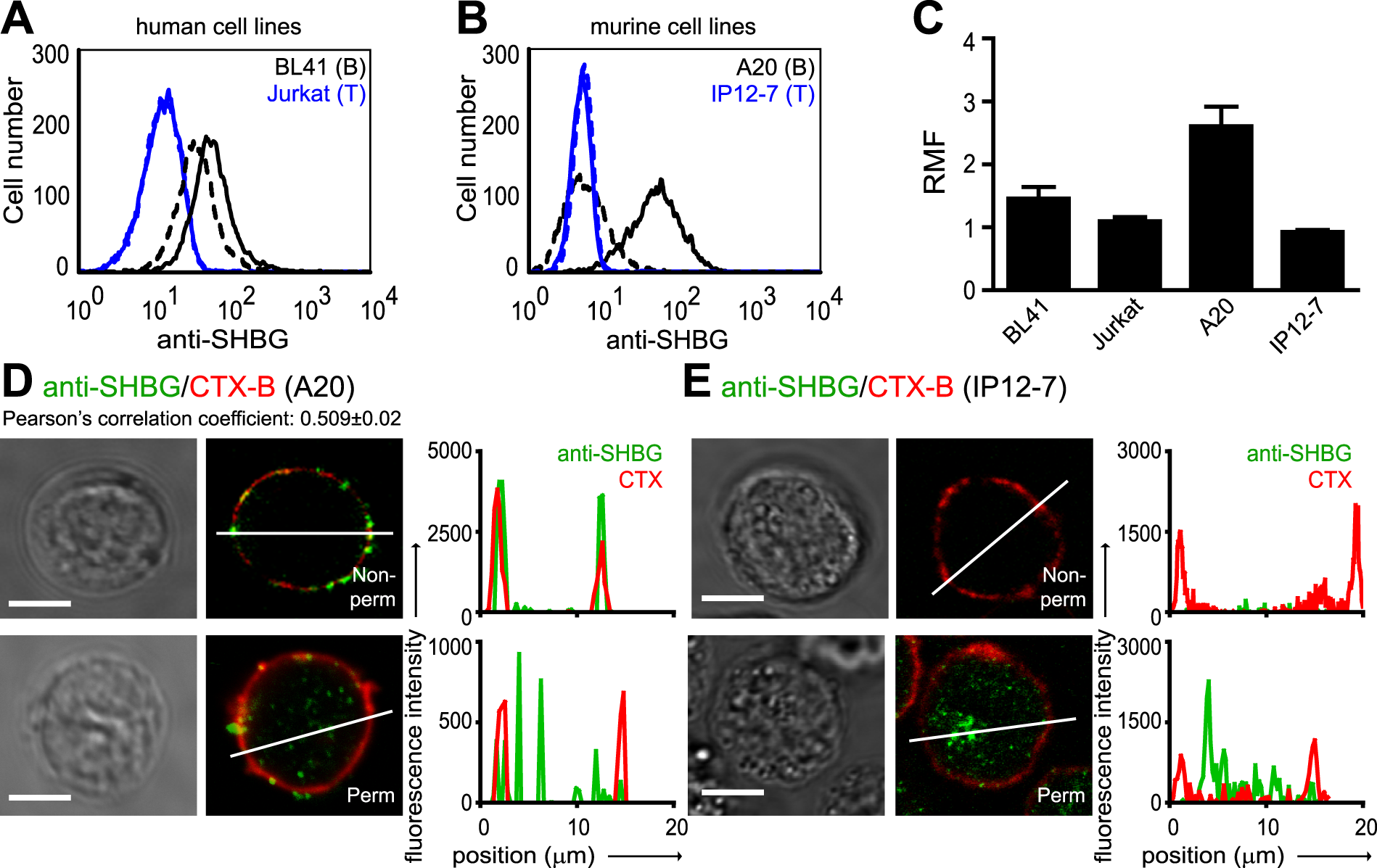
Figure 2

B lymphocytes can bind and internalize SHBG from the serum. (A,B) Cell surface-bound SHBG was detected on intact human and mouse B cells (BL41, A20) and T cells (Jurkat, IP12-7), using flow cytometry, by incubating the cells with anti-SHBG antibody for 20 minutes on ice, followed by A488-conjugated secondary antibody staining. Representative histograms are displayed. Continuous lines: anti-SHBG antibody; dashed lines: isotype control antibody. (C) The overall flow cytometric data on SHBG binding to the cell surface is represented as mean and standard error of mean (S.E.M.) values. The relative mean of fluorescence (RMF) was calculated by dividing the mean fluorescence intensity of the SHBG-specific antibody by the mean fluorescence intensity of isotype control antibody binding. (D) Representative confocal images (left and middle panels) show both cell membrane- (non-permeabilized cells) and intracellular (fixed and permeabilized cells) localization of SHBG (green: anti-SHBG antibody) in A20 B cells. Staining with CTX-B-A647 (red) served as visualization of the plasma membrane. Pearson’s correlation coefficient was calculated from ≥50 ROIs/sample. Line scan intensity profiles are also depicted (right panel). Scale bars: 5 µm. (E) Confocal images show SHBG immunostaining of IP12-7 T cells with or without permeabilization, as in D. Alexa Fluor 488, A488; Alexa Fluor 647, A647; Cholera toxin-B, CTX-B; Non-permeabilized, Non-perm; Permeabilized, Perm; region of interest, ROI.