Figure 5
From: Delivery of mRNA to platelets using lipid nanoparticles

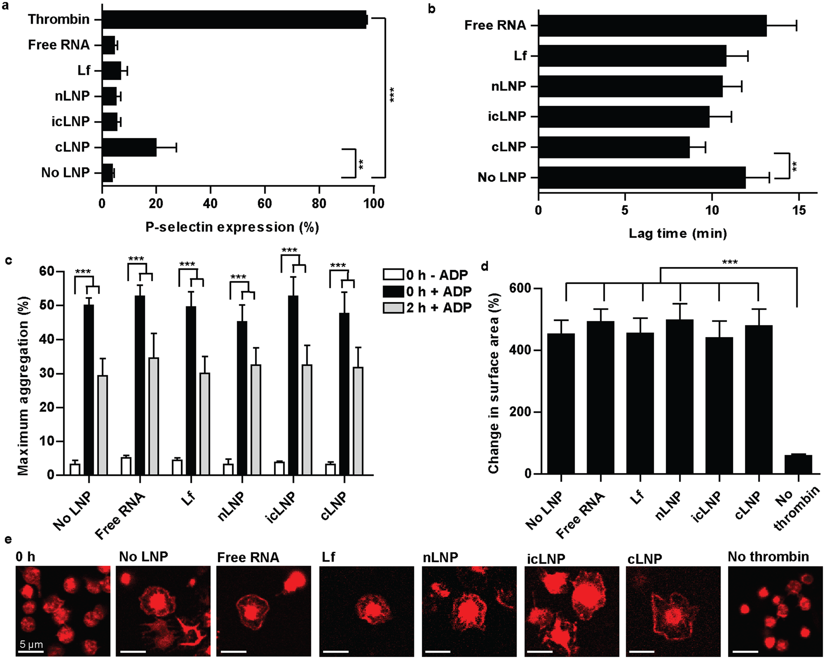
cLNPs activate platelets and the coagulation cascade but do not impair platelet function. (a) P-selection expression on platelets, quantified using flow cytometry (n = 4). (b) The time for platelets to generate thrombin following treatment with LNPs was quantified using a fluorescent thrombin substrate (n = 10). (c) Platelet aggregation was quantified in buffer before and after stimulation with ADP (10 µM), either with no incubation or a 2 h pre-incubation with LNPs (n = 5). (d) Quantifying confocal microscopy images of platelets spreading on collagen-coated coverslips following activation with thrombin (n = 5). (e) Representative images of spread platelets (n = 5). All scale bars indicate 5 µm. Error bars represent SEMs. *P < 0.05, **P < 0 .01, ***P < 0.001.