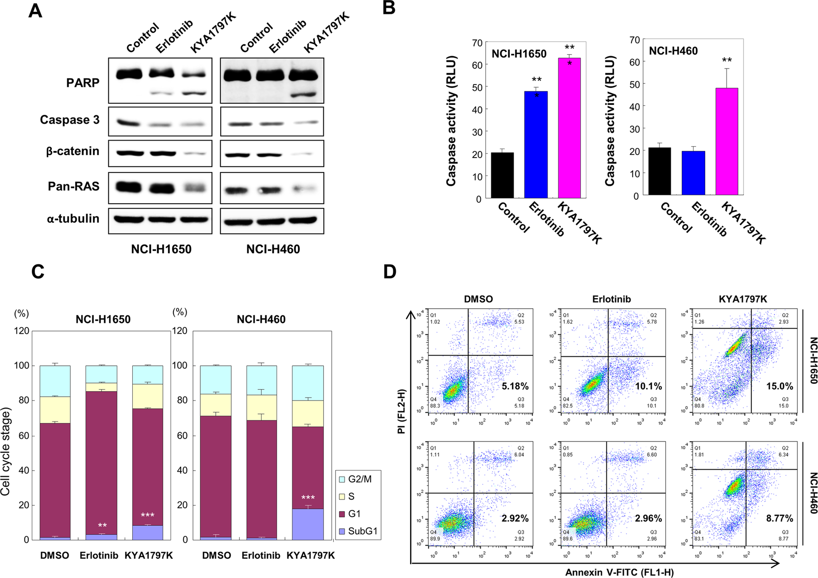
Figure 5

Effects of erlotinib or KYA1797K on apoptosis in KRAS WT NCI-H1650 and KRAS MT NCI-H460 cells. (A–D) Cells treated with 1 μmol/L erlotinib or 25 μmol/L KYA1797K were harvested after 36 hours (A,B) and 48 hours (C,D). (A,B) The effects of erlotinib or KYA1797K on apoptosis in these cell lines were measured by immunoblot analyses (A) and by caspase-glo 3/7 assay (B). Data represent mean ± SD; **P < 0.01, ***P < 0.001; n = 3. (C,D) The effects of erlotinib and KYA1797K on cell cycle (C) and on apoptosis (D) were analyzed by PI staining and Annexin V/PI staining, respectively. Error bars represent the SD; **P < 0.01, ***P < 0.001; n = 3.