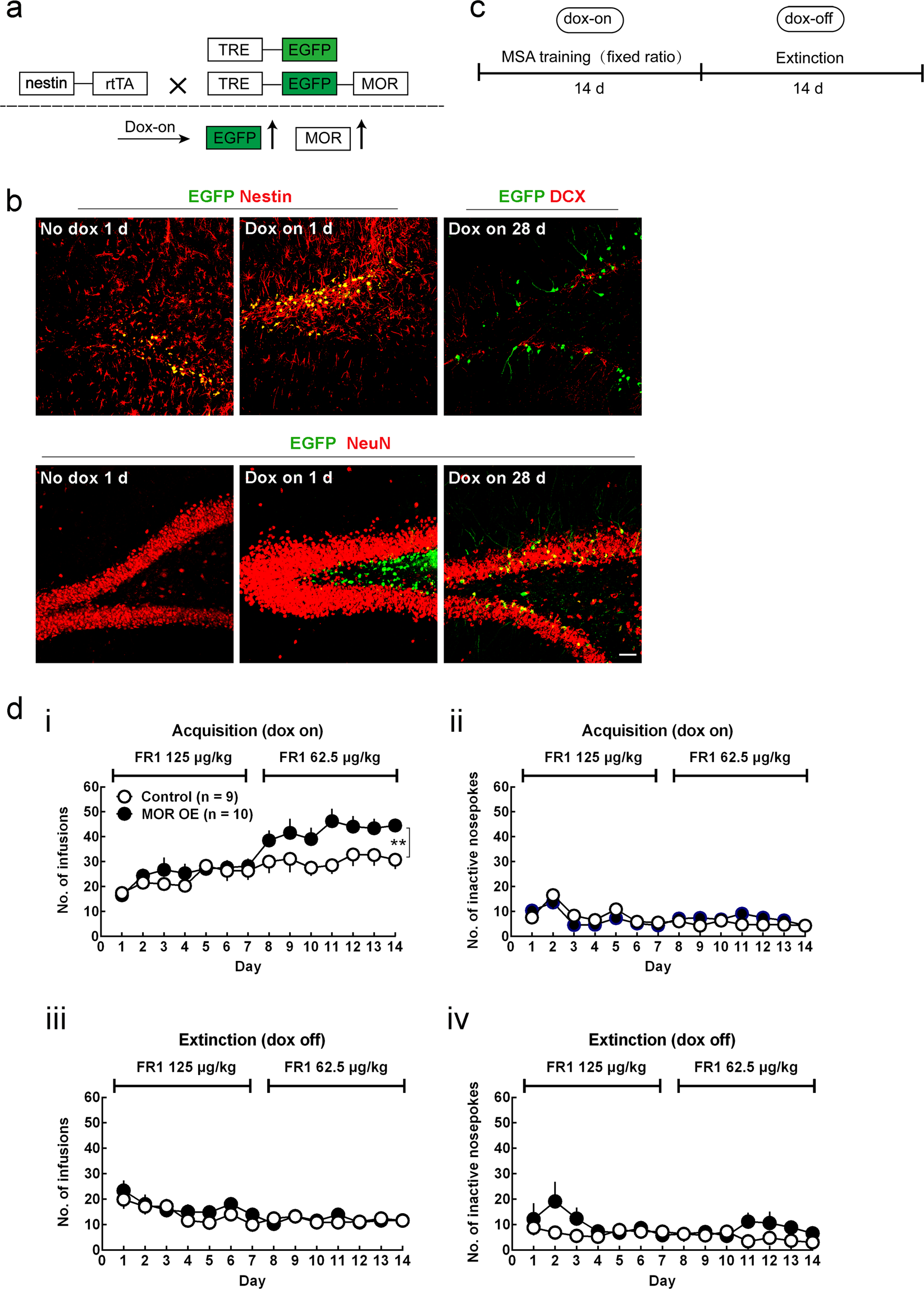
Figure 4

MOR overexpression in NSCs potentiates MSA (a) Schematic map of the lentivirus construct designed to overexpress MOR. (b) Dox-on for 1 day induces EGFP expression exclusively in nestin-expressing NSCs. After dox-on for 28 days, double staining reveals the cellular differentiation of the EGFP+ NSC lineage (upper panel: DCX, lower panel: NeuN). Scale bar represents 50 μm. (c) Schematic representation of experimental procedures. (d) MSA training. (i) NSC-specific MOR overexpression increases morphine intake during acquisition phase. Genotype × Day: **p < 0.01; two-way repeated measures ANOVA. (ii) MOR overexpression rats and control rats nosepoke inactive hole at similar rates. (iii) Control and MOR dox-off rats show comparable drug seeking behavior during extinction. (iv) Control and MOR dox-off rats show comparable inactive nosepokes during extinction. All data are presented as mean ± s.e.m.