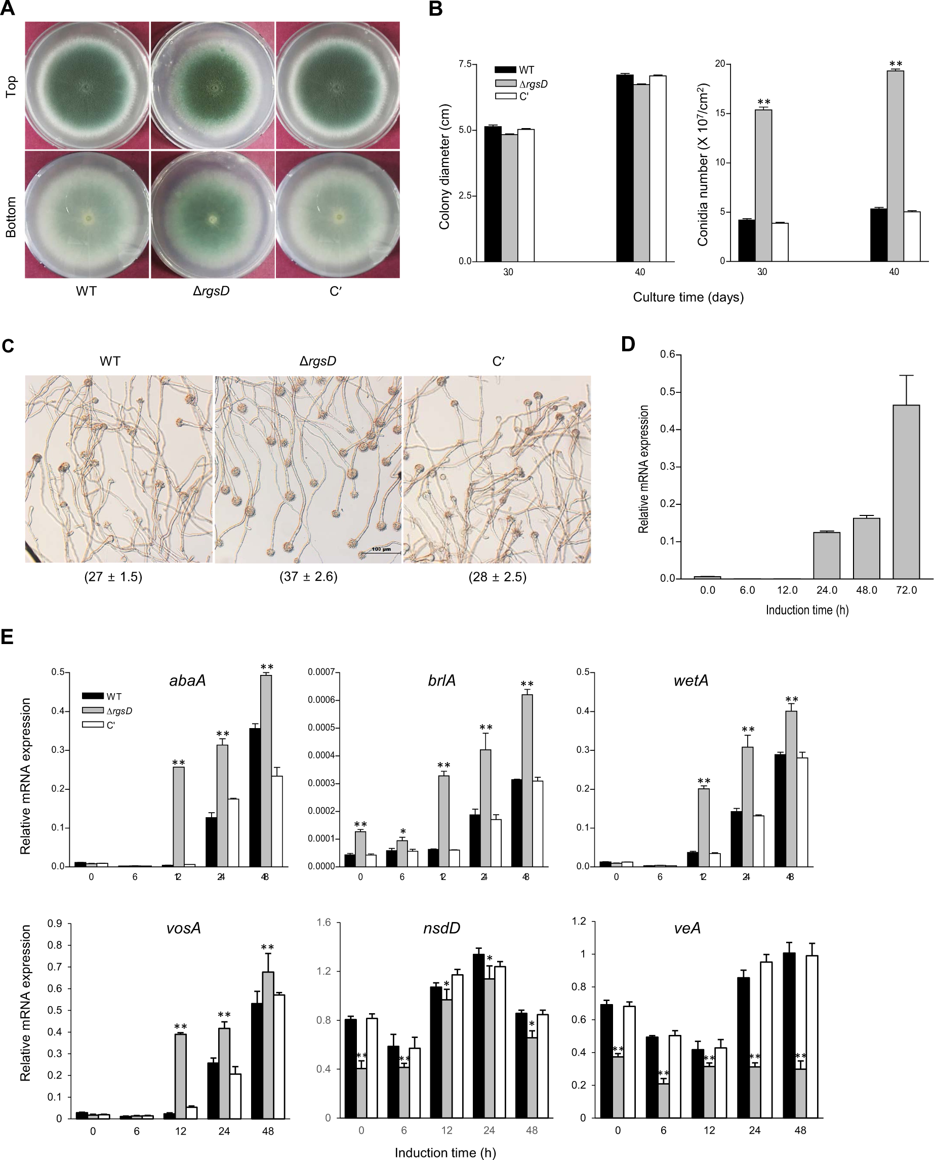
Figure 1

Negative regulation of asexual development by RgsD. (A) Colony photographs of WT (AF293), ΔrgsD, and complemented (C′) strains inoculated on solid MMY and grown for 3 days. The bottom panel shows the back side of plates. (B) Radial growth rates of three strains and conidia numbers produced by each strain per plate. Student’s t-test: *p < 0.05, **p < 0.01. (C) Photographs of WT, ΔrgsD, and C′ strains observed by liquid-slide culture. Number of total conidiophores per microscopic field were indicated in parenthesis. (D) Levels of rgsD mRNA during the life cycle of A. fumigatus WT. (E) mRNA levels of the asexual developmental regulators in three strains determined by quantitative PCR (qRT-PCR). Cultures were incubated in liquid MMY and mRNA levels were normalized using the ef1α gene, according to the ΔΔCt method. Data are expressed as the mean ± standard deviation from three independent experiments. Student’s t-test: *p < 0.05, **p < 0.01.