Figure 5
From: Tsc1 ablation in Prx1 and Osterix lineages causes renal cystogenesis in mouse

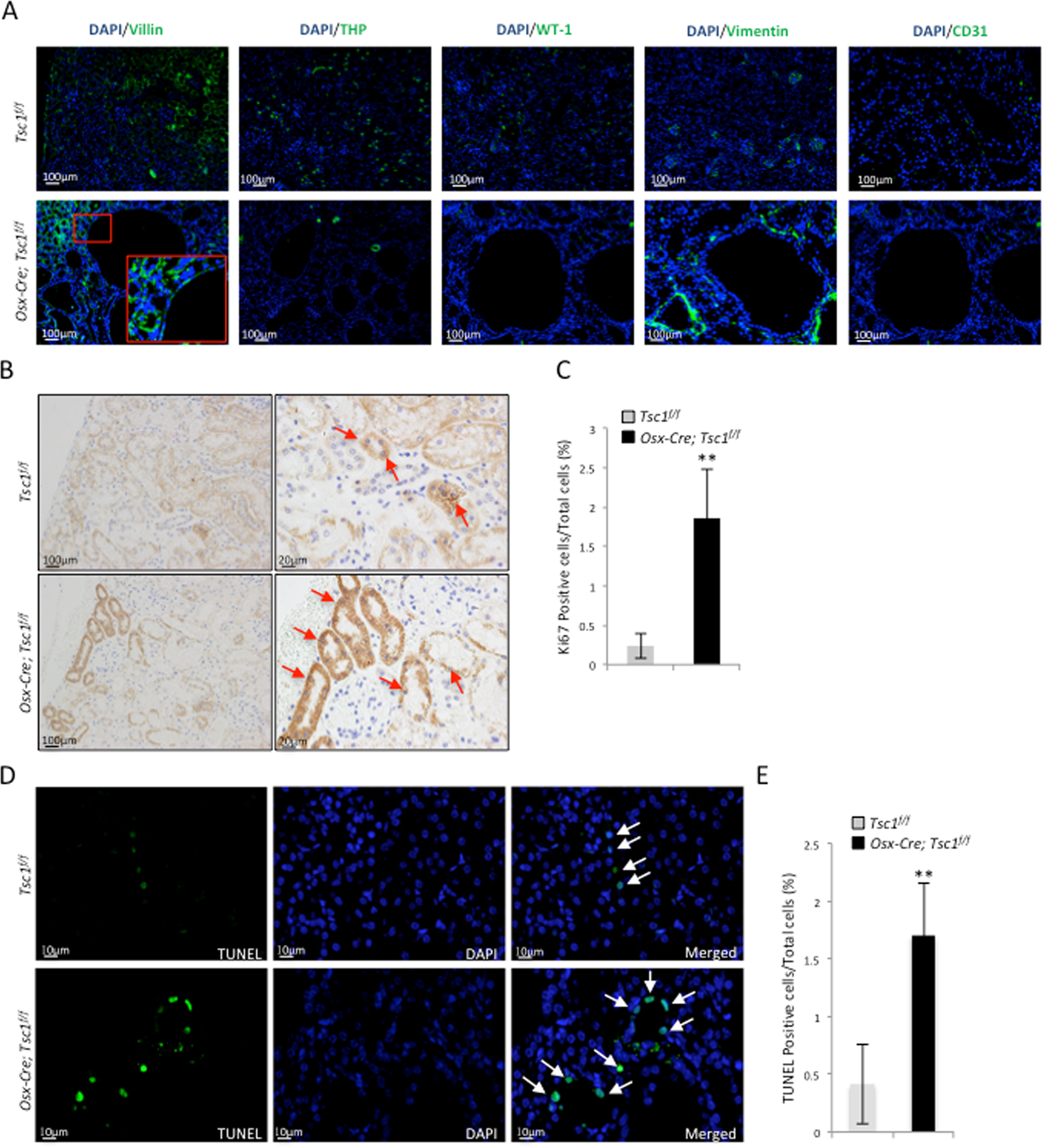
Osx-Cre; Tsc1f/f mouse kidney samples showed increased proliferating cells and apoptotic cells compared to control mice. (A) Immunofluorescent staining for different renal cell markers at the cyst region of Osx-Cre; Tsc1f/f mouse showed that the cysts were only positive for Villin. (B) Representative images of Ki67-staining kidney sections. (C) Quantitative analysis of Ki67 positive cells. (D) Representative images of TUNEL staining kidney sections. Arrows indicate apoptotic cells. (E) Quantitative analysis of TUNEL positive cells. N = 3. *P < 0.05; **P < 0.001 when compared to the control mice.