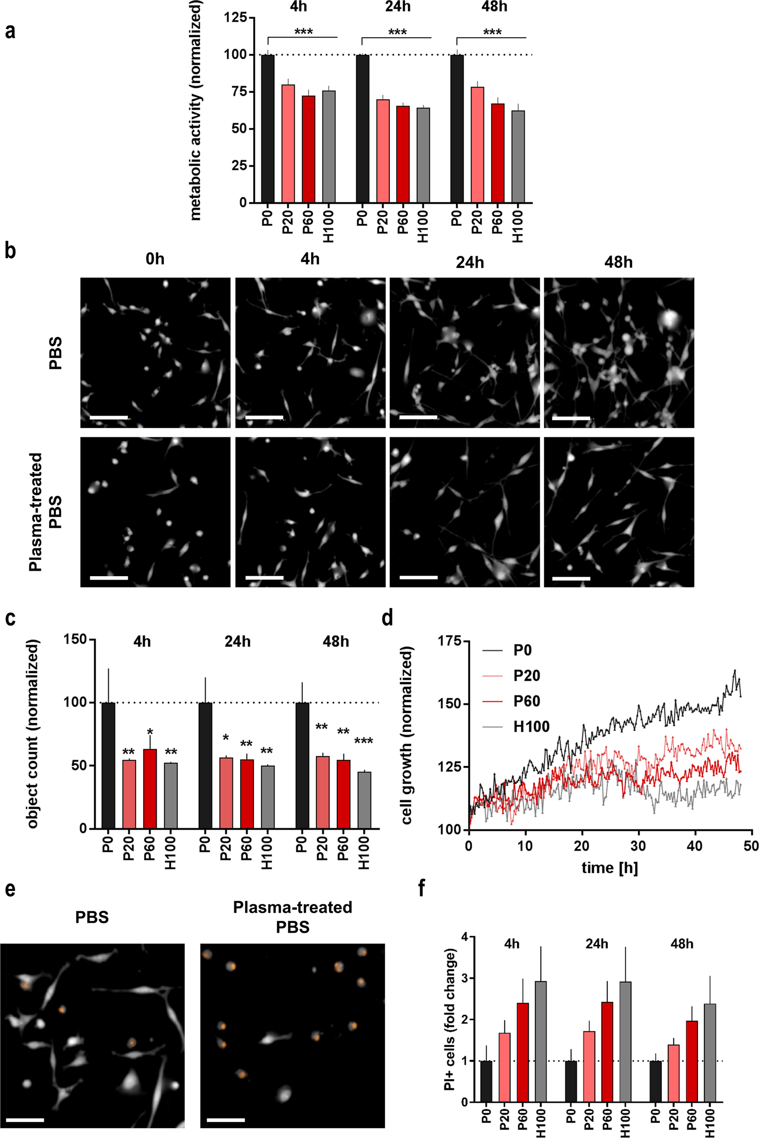
Figure 2

Plasma-treated saline decreased metabolic activity and cell growth of cancer cells. (a) Metabolic activity of cells incubated with saline solutions for 30 min after several time points; (b) representative images of the cytosolic fraction (imaging mode: digital phase contrast, DPC) of cells treated with PBS or plasma-PBS at several time points thereafter (scale bar = 150 µm); (c) image quantification of cell counts at several time points after exposure to saline solutions; (d) total cell growth area over 48 h in life cell imaging, each condition was normalized to its respective t = 0; imaging data are from of nine fields of view in 4 replicates per condition; (e) representative DPC and propidium iodide (PI) images (scale bar = 100 µm); (f) percent PI+ cells at 4 h, 24 h, and 48 h following exposure to saline solutions, imaging data are from of nine fields of view in 4 replicates per condition. Data are presented as mean and SEM of three independent experiments; statistical analysis was carried out with ANOVA; P0 = control PBS, P20 and P60 = plasma-treated PBS, H100 = concentration-matched hydrogen peroxide to P60. Data (a,c,d,f) were normalized to each P0 time point.