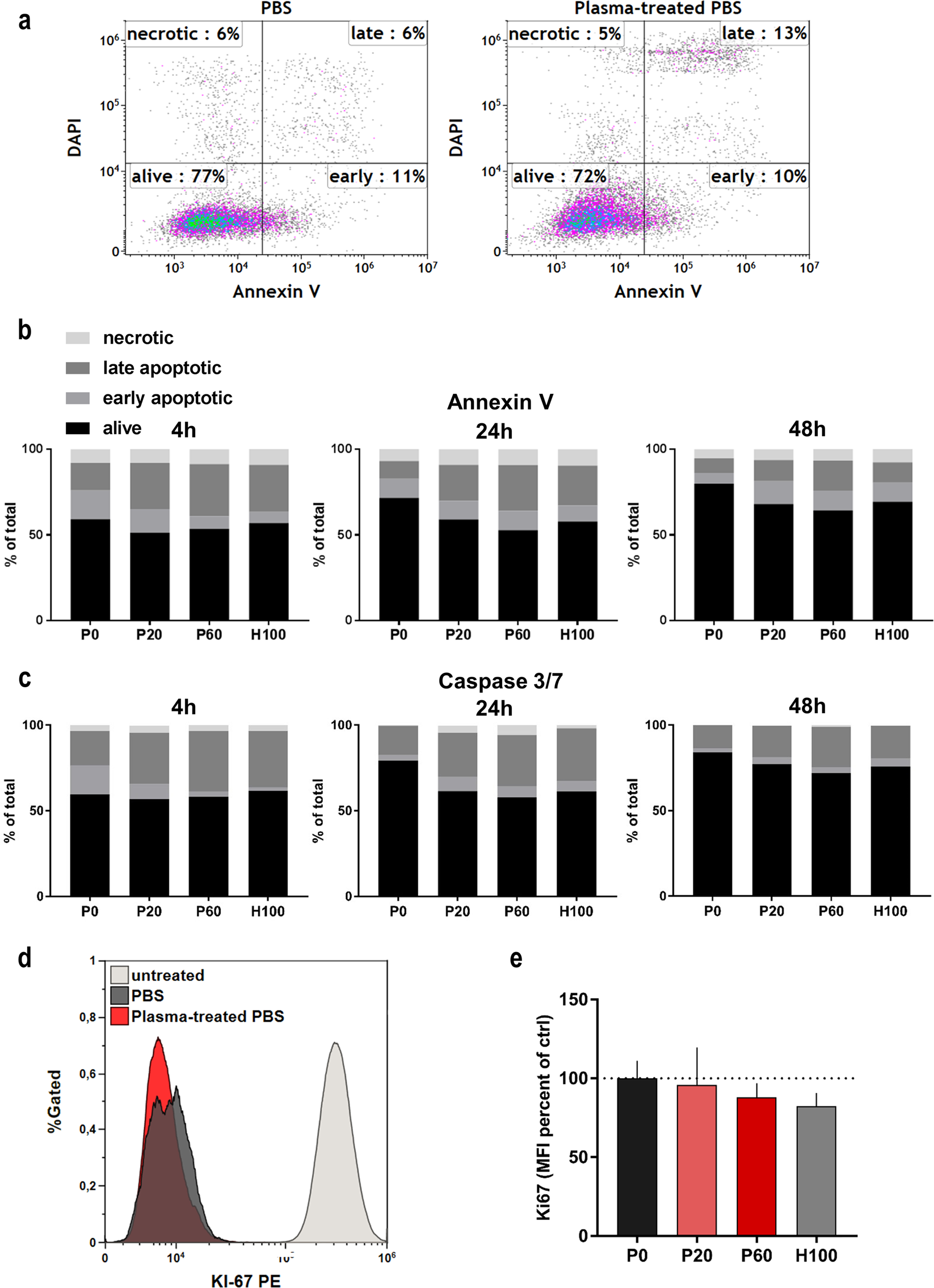
Figure 3

Plasma-treated saline modestly induced cell death in CT26 colon cancer cells. (a) Representative flow cytometry dot plots CT26 apoptosis measured via annexin V and DAPI 24 h after treatment with saline solutions; quantification of CT26 cell death via annexin V (b), Caspase 3/7 (c) and DAPI at different incubation times following exposure to saline solutions; (d) flow cytometry overlay histogram of fluorescence of antibody-labeled cell proliferation marker Ki67, untreated cells were not exposed to any saline; (e) quantitative analysis of Ki67 expression 4 h after treatment with saline solutions normalized to mean fluorescence intensity (MFI) of PBS control. Data are mean (SEM) of three independent experiments. Statistical analysis was carried out with ANOVA; P0 = control PBS, P20 and P60 = plasma-treated PBS, H100 = concentration-matched hydrogen peroxide to P60.