Figure 4

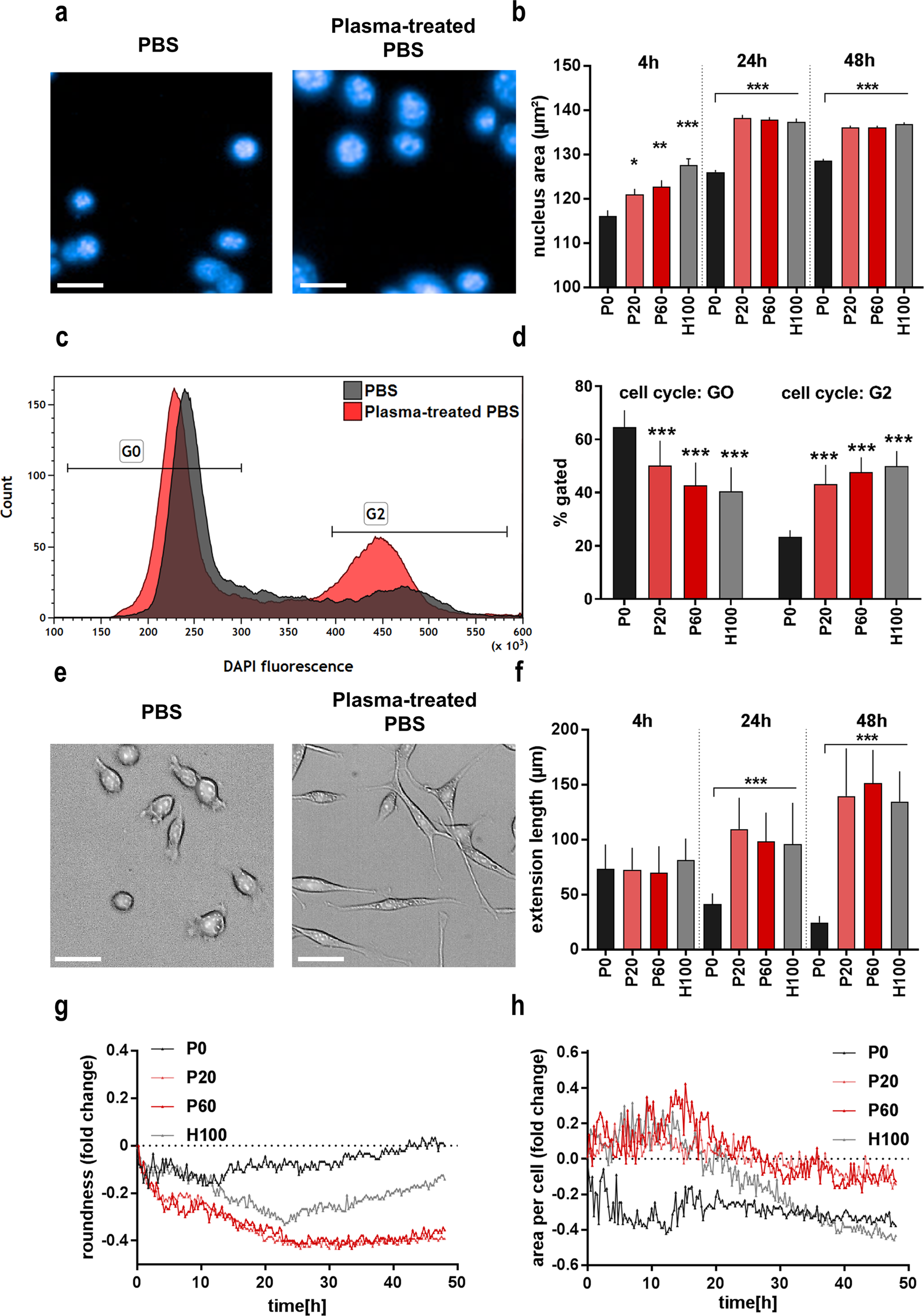
Plasma-treated saline induced a distinct morphological phenotype in CT26 cells. (a) Representative images showing DAPI− stained nuclei (scale bar = 50 µm); (b) quantification of mean nuclear area at different incubation times following exposure to saline solutions; (c) flow cytometry overlay histogram of DAPI-stained DNA 48 h after treatment; (d) quantitative analysis showing percent of cells in G0 and G2 cell cycle-phase 48 h after exposure to saline solutions; (e) representative images showing live CT26 cells in brightfield at 24 h (scale bar = 100 µm); (f) image quantification of spindle-like extension analysis at different incubation times following exposure to saline solutions; (g) kinetic of mean roundness and (h) mean cell area per condition normalized to t = 0 of each condition, imaging data are from of nine fields of view in 4 replicates per condition. Data are presented as mean and SEM of three independent experiments. Data shown for cells are directly after 30 min of exposure to plasma solutions; statistical analysis was carried out with ANOVA; P0 = control PBS, P20 and P60 = plasma-treated PBS, H100 = concentration-matched hydrogen peroxide to P60.